1
11月17日参院法務委員会での #山添拓 議員の質疑より、コロナ禍で女性が困難を強いられる状況について。 先日山添さんは #colabo へお話をききに行かれました。
2
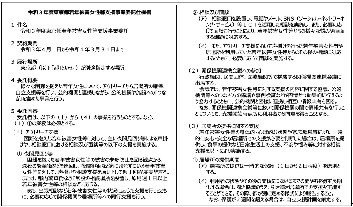
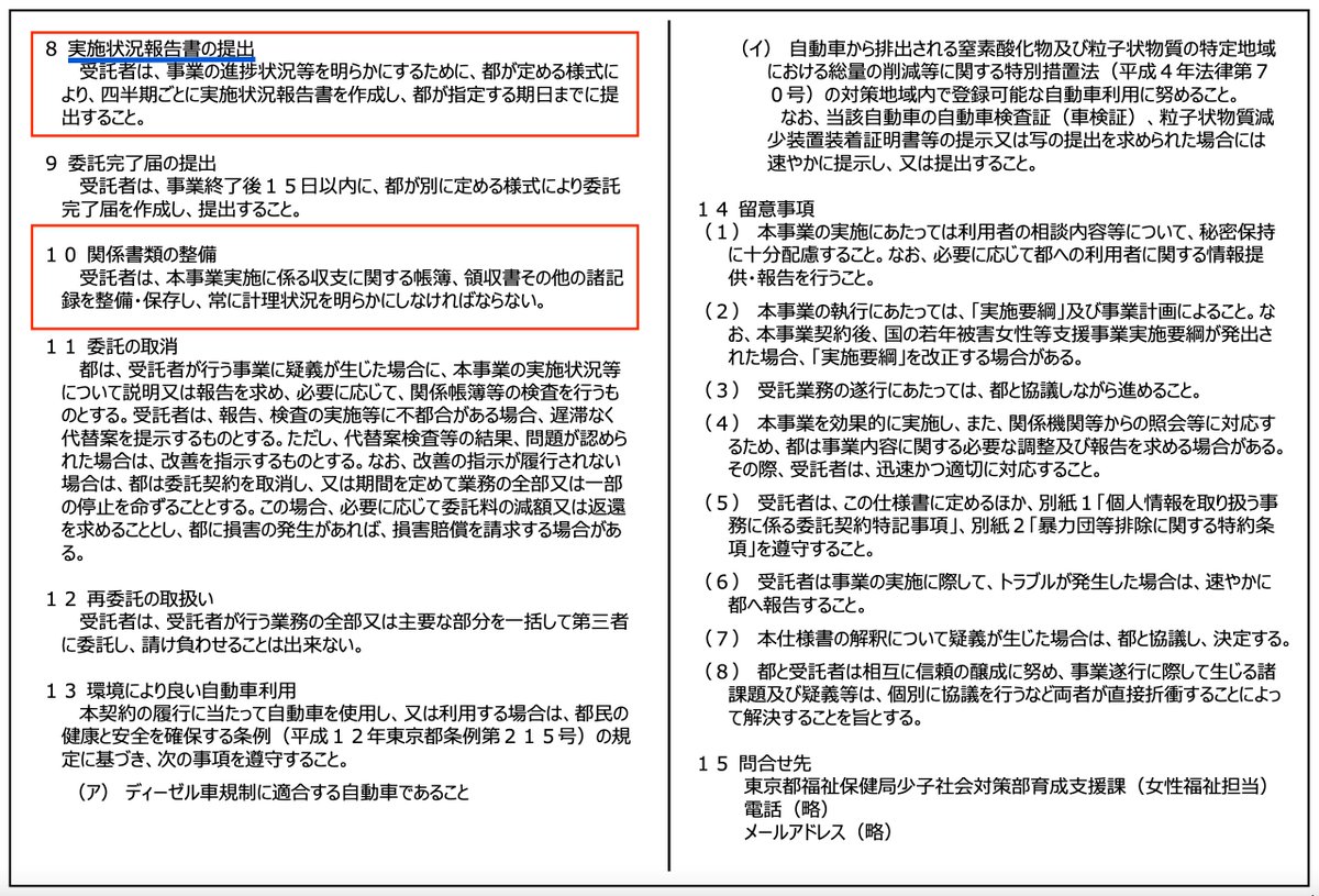
1/ @Z4mibyc8FYL06mB が提起するcolaboの疑義を整理する。まず、colaboと東京都は「若年被害女性等支援事業委託」という業務契約を締結している関係にある。 その業務内容を規定するのが以下の「仕様書」である。 重要条項を赤囲いすると共に暇空茜氏が公開してる資料に青線を引いてる。 #colabo
年度ごとに書式も名目もコロコロ変わっているから、呆れて笑っちゃったよ。思わず。 #colabo #仁藤夢乃 #会計報告
4
代表やメンバーが不明瞭な #灯火 への寄付なんだけど 法的な義務である #貸借対照表 の広告を過去7年間にわたりふせ続け しかも東京都から指導が入ったのに1ヶ月以上もやっていない、税金の #不正受給 の疑惑が話題になっている #colabo に入る(窓口にしている)のが怖いと思いました twitter.com/himasoraakane/…
5
中川卓弁護士 「デマを安易に拡散することは問題。デマをリツイートすることもまた不法行為となり得る」 これはすごい!草津事件加害者全滅じゃん #colabo
6
神原弁護士 「裁判例は確立されていて、デマツイートをリツイートした者もまた責任を、罪を問われる」 調べてみたら確かにそうで、例えば東京地方裁判所平成26年12月24日判決 そうなのか、草津事件でデマツイートやそれをリツイートした人間たちはこれから罪に問われるんだね #colabo
7
私は知りませんでしたが、皆さんこれ大変ですよ いやーツイッタランド怖いっ これからは猫の画像や動画くらいしかいいねリツイートできないじゃん #colabo
8
>神原元 しばき隊(CRAC)メンバーで『加害者様の為の御用達弁護士』だっけ? 確か #colabo の話にもいたな。 twitter.com/takitaro2/stat…
colaboに住民監査請求出した一般人は訴えられそうになってるのに、 神原元弁護士氏の、暇空茜氏の支持者に対する【信者】【家畜】呼ばわりなどの非常な侮蔑、差別的表現を使った罵倒、誹謗中傷が擁護されるの怖すぎる。 #colabo twitter.com/mannakkayo/sta…
10
@buvery 億単位って! 調べたら決算書22ページ  2021年度会計報告 純資産は3.5億円。 一般社団法人設立から短期間なのに びっくりの巨額のお金貯まってた。 困ってる団体多いので #colabo には ぜひ、運営方法の公開とご指南いただきたい。 colabo-official.net/wp-content/upl…
11
colabo弁護団の不正疑惑説明書に関する考察|opp @oppekepe7 #note note.com/opp406/n/n954b… colabo弁護団の説明書を検証してみました。まだ十分にチェックできてませんが、金曜まで旅行のためしばらくは大きなブラッシュアップは困難かもしれません。眠い。 #colabo
12
#colabo がトレンド入りしていますが、皆さま、リプ欄にて何のことなのか、分かりやすく説明をして頂けると有難いです。
13
やべえの気付いた。#colabo を操る #若草プロジェクト の代表大谷恭子って元赤軍 #重信房子 の弁護士だ! そこなのか?黒幕。 twitter.com/kikorinolife/s…
#colabo #ぱっぷす #若草 とかに関わる人間が重信房子の弁護士やら、シールズ奥田の親父だの、胡散臭いのがポコポコ出てくるなぁ。これ、パヨの反日活動の資金集めやったりしたりして。 twitter.com/himasoraakane/…
15
胡散臭いと感じるものは、ほぼ間違いなくおかしい。そして大抵、「ほれみろ」という事になる。常識的な日本人ならば、その勘は正しい。 #colabo
16
東京都と契約委託している #colabo は都民の税金で運用している会計に疑惑が生じている。会計で重要なのは費用の使い道。それらを記した帳簿や領収証等の証書を必ず残さなければならない。証拠を出さずに「誹謗中傷だ、差別だ、訴訟だ!」と騒ぐのは筋違い。その前にやるべきことやるのが社会の常識。
日本共産党がさすが「プロ」市民というのは、例の騒動で、赤旗が叩いた以外は、議員や活動家が静かになったこと。自爆に進む立憲民主党議員たちの間抜けさを考えると。立憲はお笑いですが、日共は「敵」ながらアッパレと思います。苦笑 #colabo twitter.com/yamazoejimusyo…
18
colaboに代表する女性保護利権の問題を杉田水脈議員は早々に見抜いてたんだな。あれだけ杉田水脈議員バッシングや徹底した潰し方見てて、点が線に繋がったよ。 杉田水脈議員を潰してはならないな。 #colabo twitter.com/miosugita/stat…
#colabo が話題になっているのに便乗。政府全体の支出の4割程度を占める中央政府でも似たような補助金バラマキ案件は沢山あります。試しに男女共同参画って入れてみて。沢山のバラマキ先が出てきます。税金は余っています。 judgit.net/?keyword=%E7%9…
20
これ、ヤバいでしょ 国民の正式な制度である開示請求に対して、反対意見を送ることすら言語道断なのに、何故その反対者(法人?)が反対したのかも非開示になるんだ? 例えば、個人情報の取り扱い難しさ故、などの記載すら見えないの?黒塗りより酷い。 都民ファーストはどうした? @ecoyuri #colabo twitter.com/himasoraakane/…
21
みんなー、これも覚えといてほしい。拡散して。工藤会の跡地買ったNPO抱樸の奥田は #colabo 理事の奥田知志氏で、SEALDs奥田の父。 さらに日本バプテスト連盟キリスト教会牧師で、反日・反天皇制・反靖国参拝の思想。「特定秘密保護法に反対する学生有志の会」創設メンバー。税金で反日運動だよ。 twitter.com/nnp_kita9hensh…
宮野 清隆 (株)シスデイズ代表「うちの会社が日本政策金融公庫に申請書を提出した時、間違いが一ヶ所あっただけで全て、面談までやり直しとなった… 一方で、東京都はずいぶん審査が緩く、多数の間違いや不透明な書類でも数千万円が支給されるらしい」#colabo anonymous-post.mobi/archives/24865
#colabo 問題で過去が掘り出される日本共産党ww 日本共産党・香西かつ介氏「ちなみにこの『#温泉むすめ』は気持ち悪いにもほどがあると思う」とツイートするも削除 - 記事詳細|Infoseekニュース news.infoseek.co.jp/article/gadget…
24
#モーニングショー #colabo 連日のトレンド入り 昨日一日でひっくり返る様な出来事連発 訴訟カンパ募集したら24時間で2000万円超え。今時点で3000万超え。 何で取り上げないの? アンタらの大好きな数字取れるよ? このカンパ金額、スルーするアンタらへの怒りも入ってると思うぞ。
25
生娘をジャブ漬けにで怒ってた人たちは覚醒剤使用の罪で逮捕された元暴力団員で #colaboに連帯します と宣言している森康彦容疑者の逮捕には何も言わないの? リアルに生娘をジャブ漬けにしている可能性がでてきたけどw #colabo twitter.com/Colabomamoruka…