全国民の皆様に届いてほしい。 拡散ご協力お願いします。 #沖ノ鳥島 #中国海洋調査船 twitter.com/shindo_y/statu…
2
7月11日、#沖ノ鳥島 周辺の我が国EEZ内における、#中国海洋調査船 の違法な活動は3日目に入りました。中国による傍若無人な実状をお届けしたく、#海保 広報を掲載いたします。一人でも多くの国民の怒りの声をさらに大きく上げるためにも、拡散にご協力をお願いします。facebook.com/permalink.php?…
3
#沖ノ鳥島 周辺の我が国EEZ内に居座り続ける #中国海洋調査船 に関する #海保 広報(第5報)です。外交ルートによる抗議と海保巡視船による再三の中止要求にも関わらず、既に6日目に入っています。さらに強い国民の声を上げるためにも拡散のご協力をよろしくお願いします。facebook.com/permalink.php?…
4
力による現状変更を目指す中国は世界中を敵に回しても今の方針を変えない。#沖ノ鳥島 も危うし。だが日本には特定野党、財界、マスコミだけでなく与党内にさえ"内なる敵"がいる。中国に"愛(う)い奴"と頭を撫でてもらいたい輩はそれでよし。毅然とした日本人は領土・領海、そして誇りをどこまでも守る。 twitter.com/shindo_y/statu…
5
#沖ノ鳥島 周辺の我が国EEZ 内で国際ルールを無視した #中国海洋調査船#海保 広報です。外務省から抗議を行うとともに、現場の海保巡視船による再三の中止要求にもかかわらず、海域に居座り調査を繰り返している中国の蛮行は既に5日目に入っています。拡散お願いします。facebook.com/permalink.php?…
6
#沖ノ鳥島 周辺EEZ内で違法な活動を行なっていた #中国海洋調査船 は、ひとまず海域より退出しました(海保広報第10報) 。この度の中国船調査は平成23年以降の最長を更新した許せない蛮行です。#海保 広報の拡散にご協力いただきました皆さまに感謝申し上げます。facebook.com/permalink.php?…
7
7月10日、 #沖ノ鳥島 周辺我が国EEZ 内での、#中国海洋調査船 による違法な活動の第2報です。国民世論が大きな怒りの声を上げるためにも、拡散にご協力をお願いします。本件に関する私の資料もご覧ください。facebook.com/permalink.php?… #海保
8
#沖ノ鳥島 周辺の我が国EEZ内に居座り続ける #中国海洋調査船 に関する #海保 広報(第7報)です。外交ルートによる抗議と海保巡視船による再三の中止要求にも関わらず、既に8日目に入っています。さらに強い国民の声を上げるためにも拡散のご協力をよろしくお願いします。facebook.com/permalink.php?…
9
#沖ノ鳥島 周辺EEZ内に居座り続ける #中国海洋調査船 に関する #海保 広報(第6報)です。再三の中止要求にも関わらず違法な活動は6日間続いています。国民の怒りの声を上げなければなりません。拡散のご協力をお願いします。facebook.com/permalink.php?…
10
7月27日、#沖ノ鳥島 の排他的経済水域で違法な調査を繰り返していた #中国海洋調査船 が、再び同水域内で漂泊と航行を繰り返しています。この中国船は18日まで外交ルートによる抗議と #海保 巡視船が再三の中止要求を行ったいわく付きの船です。海保広報をご覧下さい。facebook.com/permalink.php?…
11
「我々は一貫して防御的な安保政策を掲げている」という中国が #沖ノ鳥島 EEZ内に居座り続けて6日。 中国の"華夷秩序復活"と"生存空間確保"の身勝手な論理を日本は知るべし。力による現状変更に邁進の中国を崇める親中派の心理はどうしても理解不能。facebook.com/permalink.php?… https://t.co/9auSlqFmiw
#沖ノ鳥島 見つけた!太平洋ひとりぼっち、でも日本 #最南端 の大事な領土です。住所は東京都 #小笠原村 Okinotori-shima island, #Japan ‘s southern-most island, beautiful coral reef.
13
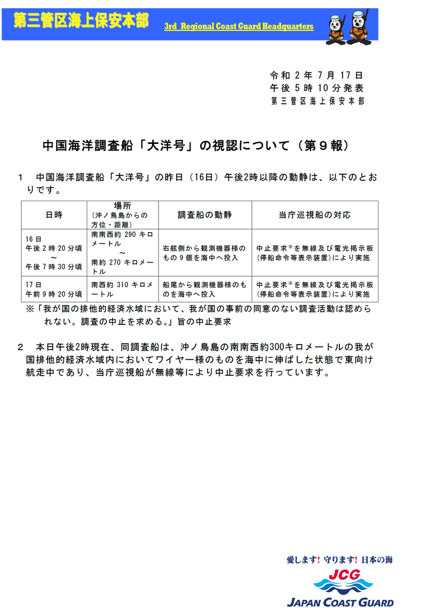
#沖ノ鳥島 周辺EEZ内で違法な活動を続けている #中国海洋調査船 に関する #海保 広報(第8・9報)です。国際ルールを無視した違法な海洋調査は9日を超えています。週明け21日、自民党領土特別委員会、外交関係部会を開催し、情勢分析と今後の対策について政府側と協議します。facebook.com/permalink.php?…
14
#沖ノ鳥島 EEZ内を漂泊・航行していた #中国海洋調査船は、再び我が国海域を出域したようです(海保広報第14報)。一方でこの船の活動目的は明らかになっておらず、今後の動向にはなお注意が必要です。#海保 広報の拡散にご協力いただいた皆さま、大変ありがとうございました。facebook.com/permalink.php?…
中国とロシアが威嚇行動を止めようとしません 中国海警局船は7日も沖縄県・尖閣諸島周辺への領海侵入を続け、ロシア海軍艦は東京都・沖ノ鳥島周辺に出現しました 岸田政権はもっと怒らないのでしょうか? #中国 #ロシア #威嚇行動 #領海侵入 #尖閣諸島 #沖ノ鳥島
今日は #海の日 海の恩恵に感謝するとともに、海洋国日本の繁栄を願うという意味があるそうです。 #福岡地本 #海上自衛隊 #守る未来つなぐ海 #沖ノ鳥島 #艦艇名分かる人いますか 引用:海上自衛隊Instagram