1
新東名 上り線 岡崎SA過ぎ付近 観光バス 炎上 小爆発 通行止め 🚌 乗客乗員全員の無事を祈ります #新東名 #新東名高速道路 #岡崎SA #事故 #バス炎上
2
4日朝、浜松市の新東名高速道路で、博多から新宿に向かう高速バスと大型トラックが衝突し、バスの乗客ら8人がけがをして病院に運ばれました。 現場は片側3車線の直線で、バスは福岡市の博多から東京・新宿へ向かう途中だったということです。 www3.nhk.or.jp/news/html/2022… #nhk_video #新東名
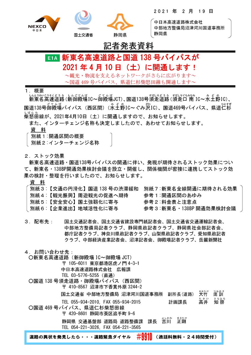
#新東名(新御殿場IC~御殿場JCT)、#国道138号 須走道路・御殿場バイパス(西区間)、 #国道469号バイパス#県道仁杉柴怒田線 が、2021年4月10日(土)に開通します。 新東名高速道路・国道138号バイパスの開通により、周辺道路の渋滞緩和や観光振興、地域活性化が期待されます。
本日、開通しました!】  2022年4月16日(土)15時、E1A 新東名 伊勢原大山IC~新秦野IC間の約13㎞と、秦野市とNEXCO 中日本で建設を進めてまいりました秦野丹沢スマートICが開通しました。 ぜひ、新しく開通した新東名をご利用ください。 #新東名 #新秦野IC #開通
【国道138号バイパス開通】 本日4月10日午後4時、国道138号須走道路・御殿場バイパス(西区間)が開通しました。 同時に新東名高速道路 新御殿場IC~御殿場JCT、国道469号御殿場バイパス、県道仁杉柴怒田線が開通しました。 #国道138号 #新東名 #開通 #道路情報
6
【新東名 5台が入り乱れる多重事故】 ーートンネル内で複数台が衝突ーー 新東名高速道路の浜松SA・三岳山トンネル付近で事故が発生しています。トラックを含む5台の車がトンネル内で衝突しており、右車線が通行不能となっています。 #事故渋滞 #車線規制 #GW #新東名 twitter.com/nyanko_rider/s…
明日、新東名伊勢原大山ICが開通します。 それに先駆けてNEXCO中日本厚木工事事務所さんのご協力を頂き、空撮を含めた撮影をさせていただきました。 大山、伊勢原へお越しの際はご利用頂ければと思います。 ※ドローンは規制の範囲内で撮影しています。 #新東名 #伊勢原大山インター #阿夫利神社
~E1A #新東名 開通予定時期2027年度に見直し(新秦野IC~新御殿場IC)~ 未開通区間全線で工事に着手していますが、そのうち高松トンネルの脆弱な地山や断層破砕帯が確認され工事が難航しています。引続き安全を最優先に対策工を実施し、1日も早い開通を目指します。 c-nexco.co.jp/corporate/pres…
現在の #新東名 #御殿場JCT 付近の様子です。現在、鋭意除雪作業を実施しております。 降雪は今後も続く予報です。#冬用タイヤ を装着して十分に注意して走行してください。 ※ノーマルタイヤでの雪道走行は法令違反です。 ■最新の交通情報→c-ihighway.jp
10
新東名高速道路の駿河湾沼津スマートインターチェンジが3月18日(土)16時に開通することとなりました🛣️ 新たな沼津の玄関口が間もなく誕生します!楽しみですね😍🎉 city.numazu.shizuoka.jp/kurashi/topics… #numazu #沼津 #新東名
新東名・NEOPASA駿河湾沼津(上り)にてラブライブ!サンシャイン!!のポスターを発見!6月30日のオープンが待ち遠しいですね😊✨ #lovelive #駿河湾沼津SA #新東名 #lovelive_sunshine
新東名上り 事故情報 新城出口手前1km #高速事故 #事故情報 #新東名 事故してすぐだと思います。
13
#新東名 一部区間で #6車線化 完成】 10/29(木)10時から、御殿場JCT〜長泉沼津IC(上下線:約13km)、島田金谷IC〜浜松いなさJCT(上下線:約45km)で片側3車線の運用を開始し、御殿場JCT〜浜松いなさJCT間の約7割が6車線化しました。残る区間については、今年度完成を目指して進めていきます。
【リリース】国道138号 須走道路、御殿場バイパス(西工区)が新東名高速道路(新御殿場IC~御殿場JCT)等と併せて4月10日に開通します。地域の渋滞緩和や、東富士五湖道路と接続し、観光・防災機能の強化などに寄与します。 cbr.mlit.go.jp/numazu/cms/new… #道路 #開通 #国道138号 #静岡 #新東名
15
現在の #新東名 (御殿場JCT~新御殿場IC間)の様子です。現在、鋭意除雪作業を実施しております。降雪は今後も続く予報です。最新の交通情報を確認いただき、#冬用タイヤ を着用し十分に注意して走行してください。 ■最新の交通情報→c-ihighway.jp
16
【東名 裾野IC~沼津IC(上り線)通行止め解除】 7/3に発生した #大雨 #災害 の影響による #東名 上記区間の #通行止め を本日18時に解除しました。   裾野IC~沼津IC(上り線)は1車線通行となりますので、御殿場IC以東をご利用の方は #新東名 への迂回もご検討ください。 c-nexco.co.jp
17
【通行止め開始見込み時間の変更】 #台風16号 の接近による #高波 の影響のため、明日(10/1)朝から #通行止め が予想されます。 #東名#西湘バイパス をご利用の方は #新東名 などへの迂回をご検討ください。   ▽NEXCO中日本公式HP c-nexco.co.jp
18
今夜大雪が予想されています!! 不要不急の外出を控え、必要に応じた運行計画変更をお願いします。また、やむを得ず高速道路をご利用いただく際は、冬用タイヤ装着及びタイヤチェーン携行をお願いします。 #大雪 #東名 #新東名 #圏央道 #中部横断 #小田厚 #高速道路
19
今日はやたらの混んでるなぁって思ったところが、流れに蓋をする並走魔の仕業でした😔 本日、並走魔だらけ👎 レーンチェンジが不得意なトラックドライバーが増えているのも原因のように思える。レベル低下はタクシードライバーだけではないようだ😔 #新東名 #渋滞 #追い越し車線居座り #並走魔
【中央道と東名・新東名が直結!】 #中部横断道<南部IC~下部温泉早川IC>が、8/29(日)16時に #開通 します。 #中央道#東名 #新東名 が直結し、さらに便利になります。 twitter.com/mlit_kofu/stat…
21
【新東名 一部区間で6車線化が完成】 7/16(木)10時から、上り線:新静岡IC〜藤枝岡部IC(約19km)下り線:長泉沼津IC〜藤枝岡部IC(約72km)で片側3車線の運用を開始しました。引続き、残る区間の工事を進めてまいります。工事規制の予定は、tomei-info.com/6/ でご確認を #新東名 #6車線化
携帯電話不通箇所あり #新東名
23
【E1A 新東名高速道路 新磐田スマートICの開通について】 2021年7月17日(土)15時に E1A新東名 新磐田SICが開通しましたので、お知らせ致します。 詳しくは、以下(NEXCO中日本HP)をご確認ください。 c-nexco.co.jp/corporate/pres… #新東名 #新磐田スマートIC #磐田市 #NEXCO中日本
24
【開通3日前のお知らせ】 2022年4月16日15時にE1A 新東名 伊勢原大山IC~新秦野IC間が開通します。 開通を記念し、ムービーを公開しました。整備効果などもわかりやすく紹介しているのでぜひご覧ください。 ↓YouTube動画はこちら youtube.com/watch?v=ur-Ugn… #新東名 #新秦野IC #開通
【雨による #通行止め 解除情報】 #新東名 #東名 #伊勢湾岸道 #東海環状道 で、大雨による通行止めを行っておりましたが、道路の安全が確認できましたので、一部区間の通行止めを解除しました。 お出かけの際は、最新の交通情報をご確認ください。 c-ihighway.jp/pcsite/map?are…