1
本日40万人記念凸待ち配信に登場した
個人勢VTuberの皆さんについて
Twitter・YouTube情報を記事にまとめました!
みんな星街すいせいさんの大切なお友達です!
ぜひフォロー・チャンネル登録してみてくださいね!
suichyan-ha-kyoumokawaii.amebaownd.com/posts/9540008
#ほしまちすたじお #ほしよみすたじお
#星詠み #星街すいせい
2
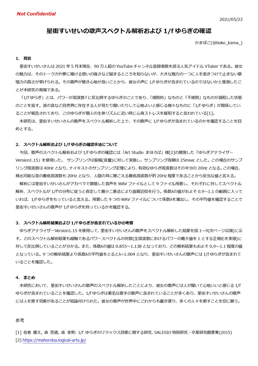
【星街すいせいの歌声スペクトル解析および1/fゆらぎの確認】
星街すいせいさんの歌声に
1/fゆらぎが含まれているかを
スペクトル解析し確認しました!
もぜひ読んでみてください!
#星街すいせい #ほしまちすたじお
#星詠み #ほしよみすたじお
#ほしまちぎゃらりー
suichyan-ha-kyoumokawaii.amebaownd.com/posts/17805948
3
【cometを通して見る
星街すいせいのダンスの変化と成長】
星詠みの皆さんが
すいちゃんを応援する上で
新たな視点を得る
きっかけとなれば嬉しいです!
ぜひお読みください!
suichyan-ha-kyoumokawaii.amebaownd.com/posts/29879573
#ほしまちすたじお #ほしよみすたじお
#星詠み #星街すいせい
4