名無しのでち公(@goyadeti)さんの人気ツイート(リツイート順)

勝ったな!田んぼで風呂入ってパインサラダ食ってくるでち!
シロッコをドロップされた提督が出たでち!早くwikiのこいつを何とかするでち!!
そういえば今年の年賀は提督の親戚にご不幸があったので喪中になるんだけど、そんなに暗い感じのお知らせにしたくないし可能なら明るめのデザインがいいなーって考えていった結果、明るさを通り越して不謹慎なレベルに到達し却下されたデザイン案をここで晒しておくでち。○天堂にも怒られそうでち。
(…駄目だ、まだ笑うな…こらえるんでち…し…しかし…)
かんたんな警戒陣の説明をしてみたでち!並べ方はたいせつ!でち!
くっ…これで笑ってしまったのがなんか悔しいでち…
でち。少し前に更新依頼があった「何から改修すればいいのか分からない人向けの改修評価リスト」を2年ぶりぐらいに更新したけど…装備の追加が多かったせいでリストがさらに巨大化してるでち…とりあえずテストも兼ねた画像を暫定版としてアップしておくので、何か意見やガバがあったら教えてくだち!
いや逆転しなくていいでち(真顔)
突然カタパルトについての記事をRTした理由 「艦これ カタパルト 優先」で検索した時に上位に出てくるサイトの記事が通常のセオリーとは違いすぎて、これを初心者さんが鵜呑みにすると艦隊の強化がものすごく遅れる事になりそうだったので…某サイトは速やかに記事更新するか滅亡するかしてくだち!
何から改修したらいいのか分からない人向けの改修評価リストを更新したでち!(1年3ヶ月ぶり) 1枚目: 艦戦・艦爆・爆戦・艦攻・基地 2枚目: 主砲 3枚目: 副砲・魚雷・電探・対潜・強化弾・機銃・高射装置・機関・バルジ・探照灯 4枚目: 偵察機・水戦・水爆・回転翼機・艦艇・対地噴進砲・糧食
運営情報まとめ E5「南方戦線 島嶼海上輸送作戦」 ドロップ艦 有明、Helena E6「鉄底海峡の死闘」 ボス 深海リコリス航空基地、南方戦艦新棲姫? 報酬艦 South Dakota ドロップ艦 照月、日進、Fletcher、屋代、Helena E7「決戦!南太平洋海戦」 ボス Hornet? 報酬艦 Hornet ドロップ艦 秋霜、大鳳
でち。色々確認中だけど、とりあえず丹陽→雪風改二は一方通行で、雪風改二→丹陽は無理…つまり【コンバートできない】みたいでち。丹陽を残したい提督は改装しないように注意するor二隻目を検討してくだち!
忘れてる方もいるかもなので一応だけど、次のメンテナンスで消える九周年任務、大和型や長門型の最強装備の一角になってる51cm連装砲をポンと貰えるヤバイやつなので、忘れてた方はきっちり消化しておいてくだち!6-4右の攻略がちょっと曲者だけど頑張る価値はアリアリでち! twitter.com/zekamashinet/s…
22秋刀魚メモ 今年の目標は52尾っぽいでち!
あっちなみに、大体の提督にオススメの攻略サイトを聞いたら「ぜかまし」って言われると思うんだけど、ホントのホントに新人提督なら「しきにゃみ.com」とかのほうが新人提督に特化してるので分かりやすいかもでち。説明も丁寧だし画像も多いから超見やすくて目に優しい!shiki-nyami.com/first_of_all/
100人中30人ぐらいの提督が頭の中で考えてそうな事をやっておいたでち!
でち。大口径主砲の改修についての質問が多かったので、とりあえず「繋ぎ装備への投資を考えない場合」の改修について評価したリストを作ってみたでち!アメリカ戦艦の主砲を割と主力に据えてるんだけど、持ってない場合は入手できるまで我慢になる感じでちねぇ…繋ぎを考慮しないとはそういう事でち!
最近たまにAndoroid版で猫が多発するって話を聞いてたんだけど、一部の端末では「Digital Wellbeing」っていうアプリが悪さしてるっぽい?でちのスマホでは特に猫とかは増えてないので調べてなかったけど、先月ぐらいから継続して発生してる不具合で他の色々な基本機能にも引っかかってるみたいでち。
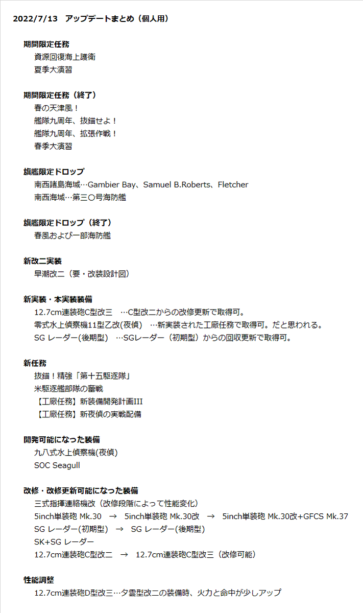
2022/7/13アップデートまとめ(個人用) 色々あったので整理したでち!
E2の修正に期待してる提督が多そうだけど、でちのイメージは大体これでち。
Q 一隻教提督のためにコンバート艦は艦ごとにどっちがおすすめか的なまとめをお手隙の際に作って頂きたいです!よろしくお願いします! A つくったでち!画像のほうにも書いてあるけど、提督によって意見が変わりそうな艦も多いので自分に合ったタイプを選んでいくでち!
前も同じ事を言ったと思うけど、提督になりたての初心者さんには「ぜかましねっと」様を見るより先に「しきにゃみ.com」様の初心者ガイドを見る事をオススメしておきたいでち。ある程度は基礎知識が無いと、他の提督の編成を見ても丸コピ以外の事ができなくなっちゃうでち! shiki-nyami.com/first_of_all/
新人提督向けの連合艦隊オススメ艦リストを更新したでち!(2年ぶり)更新してない間に矢矧改二とか最上改二とか色々な変化はあったけど、新人提督のスタートアップ向け艦みたいなのは以前と全然変わってないんじゃないでち?っていうかバーッと見返してみたけど特に変える所も思いつかなかったでち!
Q GFCSを載せずにSGだのSKだのを載せているアトランタが不憫で不憫で夜も眠れません 啓蒙お願いします A アトランタに!!!載せていい電探は!!!!!GFCSだけでち!!!!!!!(持ってないとかは別として)
2022/12/6アップデートまとめ 運用に関わりそうな更新が多かったので整理したでち!