102
									
								
								
							日本が「戦争ができない国」って憲法9条のことだと思ってたけど
・国が国民に直接なにかを配布できない
・国が店舗等に業務停止命令を出せない
などなどいろんなアプローチで「戦争ができない国」に仕立て上げられてるのが今回よくわかったよねえ
赤紙だの金属徴収だのできなくするためなんだろうな
							
						
									103
									
								
								
							80年代「男のくせに少女漫画を読むなんてキモーイ」
2020年代「男が少女漫画を読まないのは女に能力的に負けたことを自覚させられるから」
昔から少女漫画を読んでるオタク「世間って……」
							
						
									104
									
								
								
							まあリオ五輪のときの引き継ぎでサブカルであるはずの漫画・アニメ・ゲームがめっちゃフューチャーされちゃってたから、それ以外のサブカルのみなさんたちが嫉妬に燃えて参加を決めてしまって墓穴掘った案件という感じもしなくはないな
							
						
									105
									
								
								
							タリバンかよ…… / “平群町櫟原・裏の谷の磨崖仏、切り取られる(メガソーラー建設の為) / YUGOさんの生駒山・神津嶽・大原山の活動データ | YAMAP / ヤマップ” htn.to/9bNN2E1amG
							
						
									106
									
								
								
							エロ漫画家に「お前は自分が描いた漫画を自分の子に見せられるのか?」
酒造従業員に「お前は自分が作った酒を自分の子に飲ませられるのか?」
自動車開発者に「お前は自分が作った車を自分の子に運転させられるのか?」
証券会社員に「お前は自分の売ってる株券を自分の子に買わせられるのか?」
							
						
									107
									
								
								
							これは本当にすごいよね。昨年12月の予測ではハイリスク群への接種が終わるの10月で行き渡るの来春くらいだったのに、2〜3ヶ月は前倒しできてる。ここは高く評価しておかねばならんだろうなあ / “菅首相、ワクチン総接種回数「1億回超えた」 開始から半年 | 毎日新聞” htn.to/2EYyx9osvZ
							
						
									108
									
								
								
							そういえばジェンダーギャップ指数に「女性のポルノ作家比率」とか入れるだけで日本の順位が圧倒的1位とかになってしまいかねない気がしてきたな
							
						
									109
									
								
								
							まあ少なくともワクチンに関してはパーフェクトに近い成績だよなあ
・来年4月までかかるはずだった接種を年内に前倒し
・1日100万接種を目標に120万接種のハイペースを実現
・先端技術による新型ワクチンを3種も取り揃え
・9割が接種希望するなどメッセージングも完璧
なかなか文句の付け所がない
							
						
									110
									
								
								
							英国
「ワクチンの打ち手が足りない、法改正して少しの研修で打てるようにしよう」
「1日60万回接種達成!」
「さすが英国」「日本も見習え」
日本
「法改正しません。歯医者さんも協力してね」
「いや無理だろ」「なに考えてんだ」
「1日150万接種達成!」
「は?」「嘘だろ?」「なにしたらそうなるの」
							
						
									111
									
								
								
							これを「8割以上が接種を希望」と報道できないあたりがマスメディアの闇なんだよなあ…… / “ワクチン、若年層の2割弱「接種しない」 都が調査結果 [新型コロナウイルス]:朝日新聞デジタル” htn.to/368oVWA8bm
							
						
									112
									
								
								
							
									113
									
								
								
							記事の取り下げには至らず見出し変更のみか。まあこの手の記事で謝罪に追い込んだのは宮崎事件以来30年以上続いてきたオタク差別の中で大きな成果だよなあ。初めてだよなたぶん / “AERA dot.記事は「個人の趣味趣向に対する差別を扇動する」 女子高生遺体遺棄巡り抗議声明…” htn.to/G9aDk5mBW5
							
						
									114
									
								
								
							え、核融合より再エネ?
核分裂炉ならわかるけど核融合炉は人類の夢だし実現に向けて邁進してもらわないと困るんだけどなあ…… twitter.com/uikohasegawa/s…
							
						
									115
									
								
								
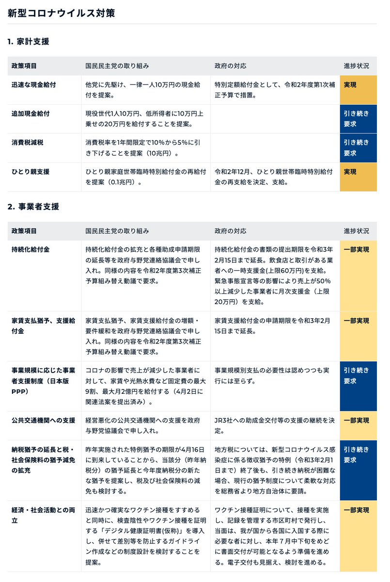
							国民民主党、知られてないせいか本当に支持率低くてかわいそうなんだけど、旧民主党政権の反省もしてるし出してる政策もとてもよいのよ
おまけに何を提案して何が実現したか表まで作って報告してくれてる
小さいけどいい政党だなあと思うよ
new-kokumin.jp/policies/propo…
							
						
									116
									
								
								
							ピンクレディーって懐かしのテレビ番組みたいなのでしか記憶がないんだけども、あんな露出度の高いコスチュームで当時から国民的アイドルで幼稚園児の女の子からも人気だったし悪影響なんてものも見つかってないし犯罪率は低下し続けてるわけでな
セクシーなアイドル衣装に悪影響なんかないのは実証済
							
						
									117
									
								
								
							しっかし議員連盟まで作っておいて「私たちには力なんてありません」は通らねえだろとは思ったが
オタク議連なんてものがあるオタクもやべえ力持ってしまった自覚はしとかんといかんな……
こんなもの持たずに済めばその方が良かったのだが……
							
						
									118
									
								
								
							これが現状の「フェミニズム」なんだよなあ……。80〜90年代あたりにフェミニズム学んだような人たちはあんまりの違いにびっくりするんじゃなかろうか / “「男子が使えるシェルターが少ない」という意見に対しフェミニストらが「女性蔑視」だと攻撃|Nero|note” htn.to/2mx8SH2YHW
							
						
									119
									
								
								
							鬼滅の刃、人気すぎて従来のテレビの表現規制をぶち破ってきてるのマジすげえよな……
							
						
									120
									
								
								
							児童ポルノを規制する
↓
法律に従いクラウド等々で検閲が始まる
↓
なぜか児童ポルノ以外の検閲も始まる
↓
テロリストの情報を集めてるだけでban
児ポ法が作られるときに散々懸念された話がいま現実化してるわけよな
安易に規制なんて作っていいもんじゃない
							
						
									121
									
								
								
							表現の自由戦士、フェミニストと戦う前は石原慎太郎と戦ってたし、さらに前は統一教会と戦ってたのよね
むしろ統一教会や石原慎太郎にフェミニストが並ぶ日が来てしまったのを一番驚いてるのは表現の自由戦士たちなのでは……
							
						
									122
									
								
								
							なるほどアメリカは先進的だなあ。VTuber が性的とかで議論するレベルの日本とは気合が違うね。いやこんな先進性はいらないと思うんだが…… / “タツノオトシゴの交尾は「小学生には性的すぎる」。保守団体が本の撤去を求める | ハフポスト” htn.to/6ZPrSZYGzo
							
						
									123
									
								
								
							フェミvsオタク、舞台はネットから行政や政治に移った感があるねえ。この記事読めばわかるけど、フェミvsオタクは女性vs男性ではなく女性vs女性の対立であり、ラディカルフェミvsリベラルフェミの対立でもあるんだよな / “「男女共同参画社会の実現をめざす表現ガイドライ…” htn.to/3SeuembxUe
							
						
									124
									
								
								
							オタクに対する憎悪がやべえ人を見かけると音楽関係者だったりとかして、アイドルとアニソンにランキングを埋め尽くされた怨嗟でもあるんだろうかという気分になることはあるですな…… twitter.com/twit_shirokuma…
							
						
									125
									
								
								
							署名活動しただけでここまで嫌がらせが発生するのなかなか例がないのでは…… twitter.com/ogino_otaku/st…