【ただ今展示中の #刀剣 】 ・太刀 銘 国時(重要文化財) ・槍 銘 来源国俊 ・薙刀 銘 宗重作 ・刀 銘 南海太郎朝尊 天保五八月日 以上7月3日まで。 ・脇指 銘 於南紀重国造之 9月4日まで。 ・短刀 銘 肥前国忠吉<初代ですよ 9月18日まで、但し7月4日~13日は閉室 #南海太郎 #肥前忠広
高知城は桜満開です🌸✨
高知市内、雪が降っています。時折強風により吹雪くときがあります🌨
高知城も真っ白です❄️🏯
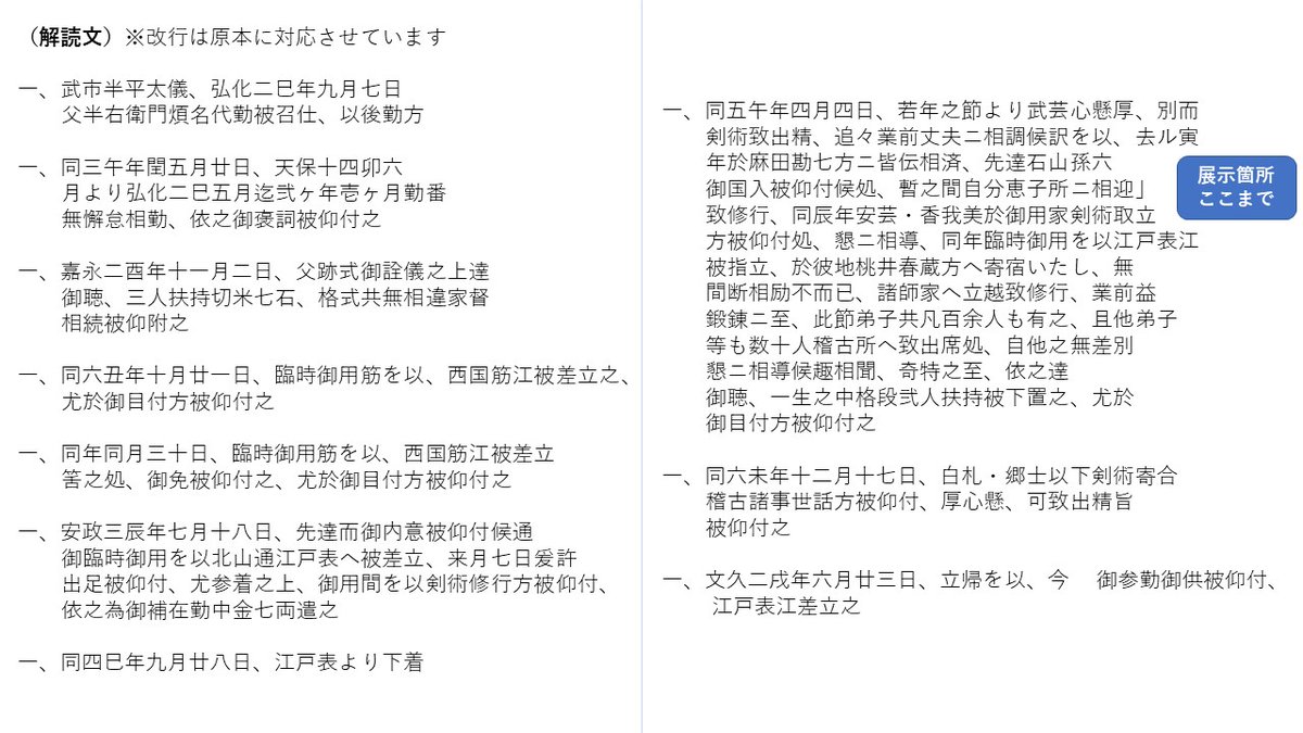
12日まで臨時休館中の城博。南海太郎の刀と一緒にいかが?と展示した武市半平太の年譜書ですが、残念、刀剣強化月間は休館のまま終わってしまいました。年譜書の展示は10/11までですが、タブレットガイドに入れている解説と全文翻刻・大意を投稿します。お家でも城博の資料をお楽しみください。
#ジョーハク 刀剣 強化月間 16】 止め、はねに正確無比なストロークを見せる #南海太郎 の銘。はねるべき所で必ずはねる刀工、それが太郎。 とすると写真の刀では「于」とすべきところを「干」と切ってしまったという解釈に。当館では「干(ママ)」と書き起こしています。 揚げ足とってごめんよ太郎。
#ジョーハク 刀剣 強化月間 15】 ちょっと癖がある #南海太郎 の銘。 書道の授業で、紙に筆をトンと置いて書き始め、続けてスーッと線をひいて、最後はトン、と止めましょうって習いませんでした?南海太郎の楷書の銘ではこの「トン」が「ガッ」とか「ゴッ」になります。
#ジョーハク 刀剣 強化月間 13】 いつもより強力な常設展示を推進するジョーハク 刀剣 強化月間(3か月め)第2弾、始まりました! #南海太郎 3振、 #小野大輔 さんの音声ガイドをお楽しみ下さい。 その他、特集は陣笠、陣羽織はボーダー柄が出ております。夏コーデの参考にどうぞ!
#ジョーハク 刀剣 強化月間 12】 7月2日から始まります第2弾 #南海太郎 。 今日は解説パネルの貼り替え作業日です。 目にもとまらぬ早業でグラフィックシートが貼られていきます。 少しだけ太郎に詳しくなれる解説パネル。 少しだけ楽しみにお待ちください。
#ジョーハク 刀剣 強化月間 11】 第2弾 南海太郎の紹介ページをアップしました。 kochi-johaku.jp/exhibition/568… 展示は7月2日からです。今しばらくお待ち下さい。
#ジョーハク 刀剣 強化月間 9】 第1弾重文刀剣特集、終了致しました。「解説しすぎたかな…」「点数少ないって言われるかも…」とどきどきの2ヶ月でしたが、ご来館の皆さまにはあたたかいはげましの言葉をいただき、ほっとしております。 第2弾 #南海太郎 特集もよろしくお願いいたします。
#ジョーハク 刀剣 強化月間 (1)】 ジョーハク 刀剣 強化月間。それは、ジョーハクこと高知城歴史博物館が、いつもより強力に刀展示を推進する月間。 ラインナップは一国兼光・今村兼光・国時・康光。点数は少ないですが、スペシャルな名刀を揃えておまちしております。 kochi-johaku.jp/exhibition/550…
大名道具と土佐の文化をご紹介する「総合展示室2」は展示替えのため休室中です。 16日からの新しい展示では、武具・茶道具など50点を展示。 刀剣のラインナップは一国兼光・今村兼光・国時・康光。パネル・音声ガイド・HPで丁寧な解説を繰り広げる所存です。音声ガイドのナレーターは小野大輔さん。
高知市内、雪が降り始めました😲 当館の外と3階ロビーから高知城方向の撮影です。
【猫好き藩主】 酒席で「軟弱で人にこびる猫を飼うとは君主としてどういうつもりか」と客人に問われた容堂は、「人間には主人にこびて寵愛され他の忠臣を殺すような奴がいる。人はこびて国を害するが、猫はこびて鼠を退治し家に報いる。だから俺はいつも猫と一緒に居るのだ」と回答。 おまけに猫の絵
\GWはおうちで #おいしい土佐藩 !/ クックパッドに「玉子ふわふわ」のレシピを追加しました。こちら、13代藩主山内豊熈が領内巡見中に食べた料理です。材料も作り方もシンプル!ステイホーム期間、おうちで江戸の味に挑戦してみてはいかがでしょう? cookpad.com/recipe/6170360 #自宅でミュージアム
【休館期間中の中の人 5】 臨時休館が延長された結果、展示期間が残り1日となってしまった美術工芸常設展示。 展示品の中から、刀 #南海太郎 と長船忠光をご紹介します。 カメラを台車に乗せて撮ったので、画面が少しがたがたしますが、おゆるしください。 #自宅でミュージアム #エア博物館
3月22日まで臨時休館を延長することとなった当館では、展示をご覧いただけない皆さまにSNSを通じて学芸員による展示解説を行います。本動画では幕末の土佐藩を取り上げます。 #エア博物館 #自宅でミュージアム 常設展示解説(幕末の土佐藩) youtu.be/VESAB1YXSEY @YouTubeさんから
今夜の真っ赤に光る高知城です。 当館のInstagramには動画を掲載しました。
今夜の高知城のライトアップは一層幻想的です。
【江戸から土佐まで藩主の遺体はどのように運ばれたの?】 江戸で亡くなった土佐藩主は、参勤交代で通る東海道ではなく、中山道を通って土佐に運ばれるケースが多かったようです。 大きな棺を運ぶため、橋を補強したり、川を渡る際に船を繋いだ船橋を作ったりと、一大事業でした。 詳しくは展示室で!
こちらのtwitterで8月19日までの展示とお知らせしておりました南海太郎大太刀。他の媒体で9月1日までとお知らせしているものがありましたので、同日まで展示を継続いたします。 19日に合わせてご来館の計画を立てて下さっていた方には深くおわび申し上げます。
ご好評頂いております南海太郎大太刀展示。となりにもう1振、南海太郎の打刀を展示しています(お気づきいただきありがとうございます!!) 刃長は73.0cmと幕末にしてはおとなしめですが、銘が!長い!「土佐国高岡郡春木城主従五位下武蔵守藤原朝臣家重君十一代後胤(続く)。
7月12日より展示予定の南海太郎大太刀。画像を実物大で出力してみました。 刃長136.5cm、全長187.0cm。#刀剣
【総合展示室Ⅰを展示替えしました】 連休後、閉室していました通史展示が、再開です! 今回、土佐藩士の年譜書は岡田以蔵の家の「郷士年譜」を展示してみました。江戸後期~幕末分は継ぎ足した紙に書いてあります。最後の箇条で以蔵の弟が家を継いでいますよ。お見逃しなく。