NEXCO中日本 名古屋支社(@c_nexco_nagoya)さんの人気ツイート(新しい順)

101
【新名神 東海環状 通行止め】 新名神 四日市JCT~亀山西JCT(上下線)、東海環状 新四日市JCT~大安IC(上下線)は大雪のため18:15より通行止めとなっています。 最新の交通情報⇒ihighway.jp/pcsite/map/?ar…
102
【名神 北陸道 通行止め】 名神 八日市IC~関ケ原IC(上り線)、大垣IC~八日市IC(下り線)北陸道 米原JCT~長浜IC(上下線)が大雪のため16:30より通行止めとなっています。今後も降雪の影響による通行止めの可能性がありますので、不要不急の外出はお控えいただくようお願いいたします。
103
現在の #名神高速 彦根IC付近です。 降雪が強まってきておりますので不要不急の外出を控え、最新の気象情報・交通情報をご確認ください。 最新の交通情報⇒c-ihighway.jp/pcsite/map?are…
104
現在の #名神高速 彦根IC付近です。 降雪が強まってきておりますので不要不急の外出を控え、最新の気象情報・交通情報をご確認ください。 最新の交通情報⇒c-ihighway.jp/pcsite/map?are…
105
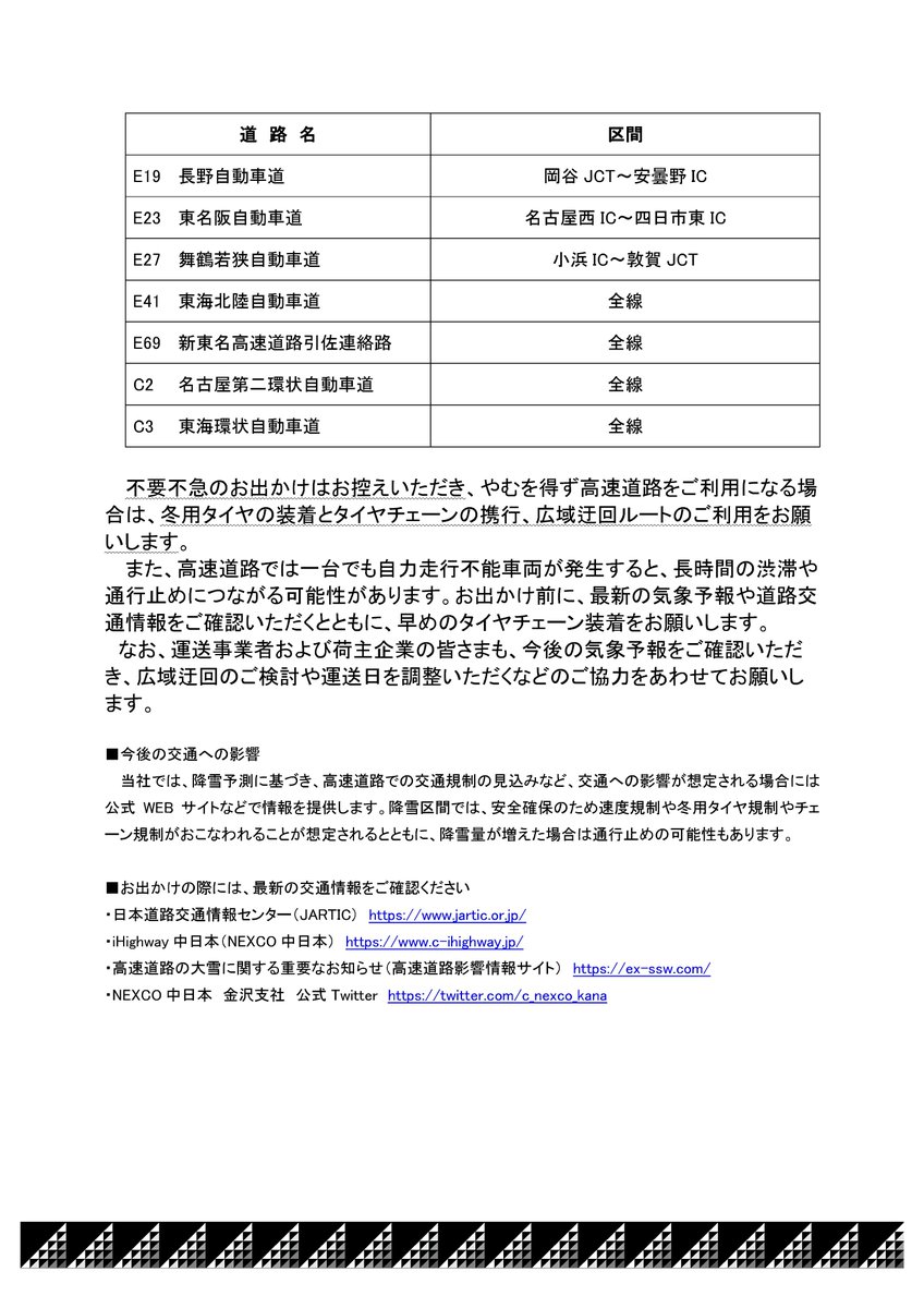
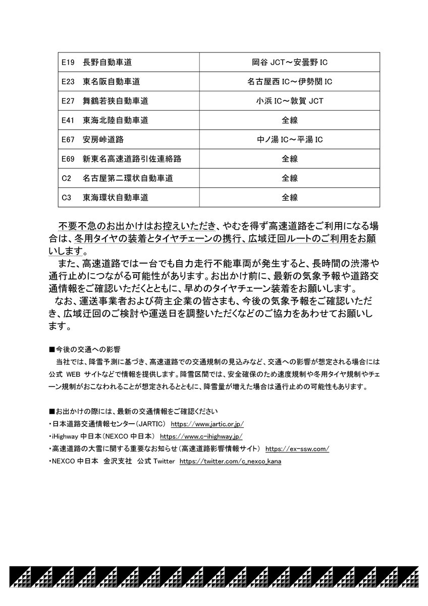
【大雪予報あり (情報更新)】 12月17日(金)夜から降雪が予想されています。 通行止めの可能性がある区間もございますので、不要不急のお出かけはお控えいただき、やむを得ず高速道路を走行される場合は、冬用タイヤの装着・タイヤチェーンの携行、広域迂回ルートのご利用をお願いいたします。
106
【大雪予報あり】 12月17日(金)夜から降雪が予想されています。 通行止めの可能性がある区間もございますので、不要不急のお出かけはお控えいただき、やむを得ず高速道路を走行される場合は、冬用タイヤの装着・タイヤチェーンの携行、広域迂回ルートのご利用をお願いいたします。
107
【大雪予報あり】 12月17日(金)夜から19日(日)夜にかけて、名神、中央道、東海北陸道などで降雪が予想されています。冬用タイヤの装着・タイヤチェーンの携行をお願いいたします。 ■重要なお知らせ⇒c-nexco.co.jp ■最新の交通状況⇒c-ihighway.jp
108
【通行止め状況】東名、新東名において降雨に伴う通行止めが継続しており、端末出口での渋滞が発生しております。迂回路をご検討いただくなど、ご不便をおかけいたしますが、ご理解・ご協力をお願い致します。
109
【通行止め状況】 東名高速 豊川IC~音羽蒲郡IC間について降雨に伴う通行止めを5:50より開始しました。ご不便をおかけしますが、迂回路をご検討いただくなど、ご不便をおかけいたしますが、ご理解・ご協力をお願い致します。
110
【中央道ご利用迂回の検討を】東名、新東名の各区間で通行止めにより東京-名古屋間へ向かわれる際は中央道をご利用いただくなどの広域迂回をお願いいたします。また、中央道は迂回路利用による交通量増加による渋滞が発生しておりご不便をおかけいたしますが、ご理解・ご協力をお願い致します。
111
【中央道ご利用のご検討を】 大雨のため、東名、新東名の各区間で通行止めしております。東京-名古屋間へ向かわれる際は中央道をご利用いただくなどの広域迂回をお願いいたします。
112
#名神 岐阜羽島IC~米原JCT(上下線)が降雪により通行には、冬用タイヤが必要となっております。 1台でも普通タイヤ車両が停止すると長時間の渋滞や通行止めにつながる可能性があります。 降雪の影響による通行止めの可能性がありますので、不要不急の外出はお控えいただくようお願いいたします。
113
#東海北陸道 の除雪の状況です。今後も強い降雪が予想されておりますので、継続して除雪を行います。 また、#北陸道 で #通行止 め区間が拡大する見込みです。 ご迷惑おかけしておりますが、ご理解とご協力をお願いいたします。 ■重要なお知らせ⇒c-nexco.co.jp
114
【広域迂回のお願い】 現在、東海北陸道において通行止めを実施していますが、解除の見込みはたっていません。また、北陸道でも通行止めを実施しております。 広域迂回のご検討いただくとともに不要不急の外出はお控えいただくようお願いいたします。#東海北陸道
115
【代替路(無料)措置終了のお知らせ】 通行止めとなっている国道41号の代替路として実施中の東海環状道 美濃加茂ICまたは東海北陸道 郡上八幡ICと東海北陸道 飛騨清見IC相互間の無料措置は、国道41号の通行止め解除にあわせて8月17日(月)午前7時をもって終了いたします。 c-nexco.co.jp/corporate/pres…
116
現在、災害のため、新名神 四日市JCT~新四日市JCT 下り線が通行止めとなっており、その復旧作業に一週間程度要する見込みです。東名阪道(下り線)は渋滞が予想されますので、名神高速等への迂回もご検討ください。
117
【新名神開通に伴い、四日市ジャンクションの走行に注意!】 伊勢湾岸道 下り線 豊田・静岡方面から東名阪道(名古屋・伊勢方面)に向かわれる方は、四日市ジャンクション手前の標識や路面の色を目印にしてご走行願います。 当社HP:shinmeishin.jp/caution.html
118
東海北陸道で雪が降っています。写真は現在の高鷲インターチェンジ付近の状況です。 白鳥~飛騨清美インターチェンジ間で冬用タイヤ規制を実施しています。 お出掛けの際は、冬用タイヤの装着、タイヤチェーンの携行をお願いします。  c-ihighway.jp/web/map_tokai.…
119
お待たせしました!新名神 新四日市JCT~亀山西JCT、東海環状道 大安IC~東員ICが、本日16時に開通しました!! カーナビの案内が更新されていない場合がありますので、案内標識に従って安全にご走行ください。 ジャンクション部の注意点はこちら→shinmeishin.jp/caution.html
120
新名神 新四日市JCT~亀山西JCT、東海環状道 大安IC~東員ICがまもなく本日16時に開通します!! なお、亀山西JCTで今回開通する区間と伊勢方面をつなぐランプウェイは工事中のため当面ご利用いただけませんのでご注意ください。名古屋方面⇔伊勢方面をご利用の際は、東名阪道をご利用ください。
121
昨日、新名神高速道路 新四日市JCT~亀山西JCTの開通予定をお知らせしましたが、亀山西JCTで今回開通する区間と伊勢方面をつなぐランプウェイは2019年度の完成を目指しており当面ご利用いただけませんのでご注意ください。名古屋方面⇔伊勢方面をご利用の際は、東名阪道をご利用ください。
122
新名神開通に合わせて、東海環状自動車道 大安(だいあん)IC~東員(とういん)IC間も2019年3月17日(日)16時に開通します!!東海環状道の三重県区間が延伸され、さらに便利になります!!詳しくはこちら⇒c-nexco.co.jp/corporate/pres…
123
新名神高速道路 新四日市JCT~亀山西JCTが2019年3月17日(日)16時に開通します!!鈴鹿PAスマートインターチェンジも同時に開通です。東名阪道の渋滞緩和も期待され、東海エリアの交通がますます便利になります。ご期待ください!!特設HP⇒shinmeishin.jp
124
新名神の甲賀土山IC~亀山JCT間、及び東名阪道鈴鹿IC~津IC間で、雪による通行止めになりました。現地は、連続的に降雪が続いており、除雪作業完了の目途がたっていません。
125
【東名阪、新名神 通行止め】 まもなく危険物を積んだタンクの搬出作業を行います。搬出後、路面の清掃や、安全確認を行った後、通行止めの解除となります。もうしばらくお待ちください。