坂本 良晶@EDUBASE(@saruesteacher)さんの人気ツイート(新しい順)

1
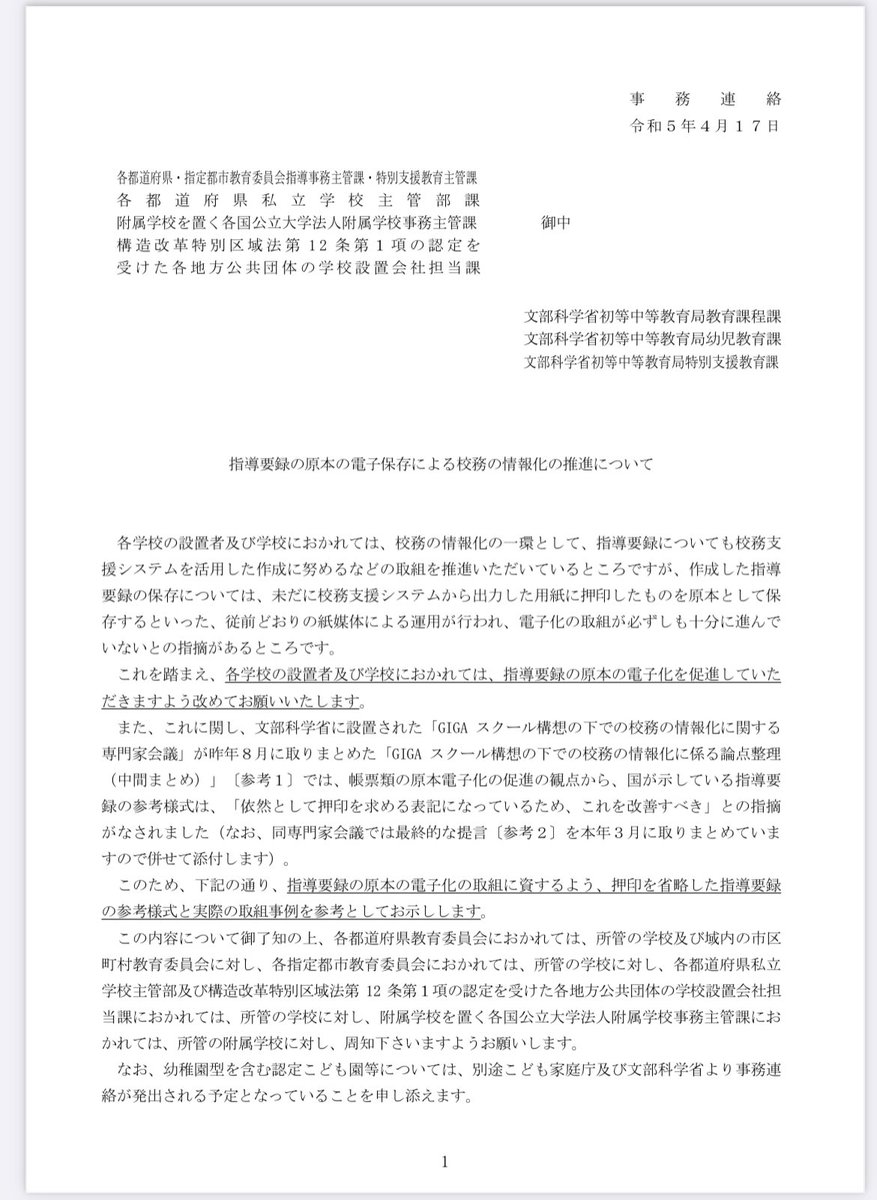
【朗報】 文科省「要録、もう印刷もハンコもええで!」 mext.go.jp/content/202304…
2
これ読んだ方が良い。 “奇跡のフォント”で小学生の正答率に差 開発者が語る「UDデジタル教科書体」の驚くべき効果とは dailyshincho.jp/article/2023/0… #デイリー新潮
3
ベストセラーとなった全バカの正統続編、GIGAによる働き方×授業作り×学級経営の決定版(と言い切る自信有り)の『全ギガ』のプレゼント企画やります。 【条件】イイね&リツイートのみ  ※応募期限3/7〜3/14 当選者の方には期限後にDMを送らせていただきます。 #全ギガ amzn.asia/d/2wg32QB
4
人間の能力では不可能(少なくとも僕には)な『40人学級で、前回と違う席、なおかつ隣同士が同じにならない席替え』を秒でやってくれるChatGPTさん。
5
僕らの子どもの頃には駄菓子屋とかいう計算力養成機関があった訳ですがそれがなくなったのは本当に痛い。 ぜひ、お子様に『お店で自分でお菓子を選んで値段を見て財布からお金を選んで支払いして店員さんにありがとうを言う買い物の体験』をさせてあげてください。 現役小学校教員からのお願いです😇
6
3000文字でKahoot!大全を書きました。これ見ながらなら多分誰でもKahoot!使えるようになります。 あと #KahootJP というタグで、日本の教科書に準拠したクイズをみんなで作りシェアする提案もしています。 教育用クイズアプリ Kahoot!大全 さる@小学校教師 @saruesteacher note.com/saruesteacher/…
7
インスタで買ったこれめちゃ良くない?
8
大臣、論点そこじゃありません。枝葉ではなく幹を見てください。 >これまで通りのスケジュール、選考方法で優秀な人材が獲得できるのか、検討する必要がある 新閣僚に聞く 教員不足に危機感「採用スケジュール検討を」永岡桂子文部科学相(産経新聞) - Yahoo!ニュース news.yahoo.co.jp/articles/2b675…
9
アメリカの体育の先生のアップした授業動画を見て、体育とは? ってなってる。すごくプラスの意味で。
10
匿名でTwitterしてた5年前、離任式の日に花束と共に笑顔で「Twitter見てます」って保護者(メッチャよくしてくださった方)に伝えられました。 匿名でやってる人は身バレしているという前提で発信することをオススメします。最近ちょっと酷いと思う。良い子のみんなは教育基本法第14条を確認しよう。
11
投票率という視点で見ると、3年前の参院選より3.3%上がってることはプラスに捉えるべきだと思う。 有権者数1億人の3.3%だから300万人選挙に行った人が増えたことになる。まずはここから。 参院選の推定投票率「52.16%前後」(日テレNEWS) - Yahoo!ニュース news.yahoo.co.jp/articles/da77d…
12
日傘を禁止してる学校、言い方は悪いけど思考停止にもほどがあると思う。 そもそも学校にそれを禁止する権利があるのでしょうか?
13
下校時刻が14時45分! 全国これで行こう。 “午前5コマ授業” 小学校で広がる新たな時間割とは - NHK みんなでプラス nhk.or.jp/gendai/comment…
14
@built_in_stb すいません、店長代理の者です。本人バズに気づかずに呑気に寝てるので代わりに宣伝を貼らせてください。 ちょっと面白いお店なんです。 夜分遅くに失礼しました。 twitter.com/saruesteacher/…
15
宣伝します。 大阪高槻市で100円でたこ焼きを売るという全くセンスのないビジネスをしているかわひー@kawahiii 、『地元に雑談を生む』というミッションのもと、サポーター制度による運営をしています。もし良かったら大阪の子どもたちのためにサポーターになってください。 note.com/kawahii/n/n298…
16
今年度、プール掃除がアウトソーシングされた。ゴーストバスターズみたいな重装備の業者さんが複数人で作業されて汚れを圧倒していた。 これまで教員や子どもがデッキブラシでやってたの、今思えば生産性低すぎ問題。 正しい税金の使い方だと思った。
17
もう調査は良いから、具体を早くお願いします。 教師のバトンプロジェクトでは賛同者として名前も載せていただき、応援していたけれど、スピード感の無さに正直呆れている。標準時数を減らそう。 勤務時間の把握「働き方改革のスタートライン」 文科相 | 教育新聞 kyobun.co.jp/news/20220517_…
18
手違いでいきなり神龍が現れて、何か一つ小学校の教育のシステムを変えることができると言われれば『全学年毎日5時間授業で回る標準授業時数にする』を挙げる。 14時30分に完全下校、その後2.5時間の時間が確保される。こうなればさすがにホワイトになる。仕組みで志望者増やそう。 #教師のバトン
19
全ての教員が残業地獄に陥ってるように見えがちだけど、毎日ほぼ定時退勤のホワイトな働き方の人もたくさんいることは教員志望の学生さんには知っておいてほしい。
20
900人の枠に600人しか志願者数がいないって本当にまずい状況。そして対策が他県と併願できるようにするという焼石に水のようなものしか打ち出せていないこともまずい。まずい。 県教委の来年度の教員採用 志願者数が採用予定人数下回る|NHK 茨城県のニュース www3.nhk.or.jp/lnews/mito/202…
21
阪神が勝利してすぐに「阪神」で検索すると、 『優勝行けるやろ!』 『破竹の2連勝!』 『引き分けと負けを挟んで5連勝!』等、皆さんとにかくポジティブなので何か自分も頑張ろうって感じられる。これはオススメのライフハック。
22
県内で初めて 竹田市が教員の家庭訪問を廃止 負担軽減図る|NHK 大分県のニュース www3.nhk.or.jp/lnews/oita/202…
23
若手の人にオススメの所見ライフハック。 twitter.com/saruesteacher/…
24
指導要領を読んでない人がこのシステムを決済したとしか思えない。一斉授業ベースでの視点でしかモノが見れない老人は教育界をもう引退した方が良い。 若手教員の授業を数値で評価へ 大阪市教委、子どもにはアンケート(朝日新聞デジタル) - Yahoo!ニュース news.yahoo.co.jp/articles/41949…
25
3月末、要録作成時に『児童・生徒ごとオンライン授業に参加した日数を要録に記録すること』という文科省からの通知に気づき、日本中の学校が阿鼻叫喚になる未来が見える。 良い子のみんなは健康観察の時に『オ』って小さく書いておこう。