三木慎一郎(@S10408978)さんの人気ツイート(いいね順)

826
親中派のドン二階俊博の付き人のように中国詣を続けていた斉藤鉄夫が今の国土交通大臣です。 #公明党は日本を滅ぼす
827
日本の中で中国人経済圏が拡大していく中、在日中国人による在日中国人のためのフェアが活発化してきてますよ。 >日本のグローバル化政策や多文化共生社会への政策は、中国を甘くみてます。
828
5月1日(土) 🇨🇳中国上海南京西路の様子です。 例外なく外国人の日本への全面入国禁止を求めます。
829
裏仕事がら中共人経営の会社や店に潜入してます。もちろんwechatなどで交流。彼らが日本で何をしているのか、普通の日本人には想像も出来ない。知りたい方は危ないグルーブに潜入してみるがよい。まぁ金が一番ですわ。 それと日本の法律は完全に無視されてますわよ。
830
民族や宗教、文化、風習、教育の違う国との多文化共生って無理があるのよ。 移民がたくさん入ってきても民族ごとに集まり分断がおきるし、中国の場合は日本人コミュニティをのっとり学校や町内会、マンション管理組合や小さな街から根こそぎ主導権を握るのでタチが悪い。 日本人はお金を投げないし。
831
静岡県のここ数年の中国🇨🇳への売り込み方が異常。 写真はほんの一部です。 媚中知事とかの域を通り越して、もはや中国共産党員かと疑ってしまう。
832
7月18日 中国在大阪総領事薛剣の岡山出張を迎える自民党衆議院議員の逢沢一郎氏。 社交辞令でも中国共産党の薛剣を迎える必要はないと思いますよ。
833
🇨🇳在日華人圏は会員数22万人。 最大スポンサー企業はこちらです。
834
3月.4月.5月は中国から大量の留学生が毎日入国していますが、入国後の移動手段で多いのが違法白タク。 捜査当局のプロの方は、留学生になりすまして中国SNSに潜入し、決済方法を確認して現場に直行したらすぐに捕まえれます。 今のままでは日本が舐められます。 違法送迎は頑張って捕まえましょう。
835
日本中国友好協会や日本国際貿易促進協会や日本中国文化交流協会や日中友好議員連盟や日中経済協会や日中協会や日中友好会館や日中一帯一路促進協会や日中友好文化交流促進協会など日頃から友好友好と言っている連中は、お友達🇨🇳の悪さを注意してくれないかね? 友達の暴力を止めるのが友達の役目。
836
そもそもパクり文化の中国が本家に文句を言える筋合いはないのですよ。 大手通販サイトの偽物。 ↓
837
先月あたりから続々と中国⇔日本との航空便が再開してるの知ってます? 中国人観光客,投資,留学,移民,どんどん増えていきますよ。 中国人観光客を増やし日本経済を立て直すなど、政府や自治体はその先の悲惨な状況が想像できないのか。 中国人観光客増から移民増をわかっててやってるのでしょう。
838
北朝鮮について初めて書きます。 仕事柄、北京で北朝鮮政府高官と対面会議をする事があります。 中国と北朝鮮の高官の思考は全く違います。 高官レベルで言うと北朝鮮高官は常に殺気だっており強い負のオーラがあります。 恐ろしい国に拉致された日本人全員の早期奪還を。 #拉致被害者全員奪還
839
🇨🇳スマホで簡単に日本の不動産を売買する輩🇨🇳 現実です。
840
日本人が中国でタフに生きていくには、時には相手を圧倒させる程の厚かましさが必要な時もあります。 在住経験のある方ならそういう場面を体験していると思います。 お利口にタクシーの順番待ちをしていたらどんどん割り込みされていつまでも乗れません。 外交も同じタフさが必要と思うのですが。
841
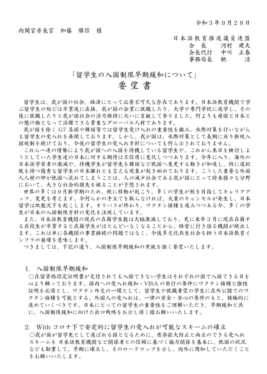
留学生の入国緩和には、日本語教育推進議連の河村建夫氏が日本語学校6団体の意向を受けて動いた事が大きい。
842
日本人が汗を流し時間をかけて育てた品種を韓国中国がパクり、出来の悪い粗悪品を欧米へ輸出して儲ける。欧米の方々が日本産と思い粗悪品を購入する。 来年からは、このような事例が大幅に増える。 メイドインジャパンの信用が一気に落ちる。
843
なう。 林伝竜関係の物件は増えてるな。 大阪華商会もビジネス帰化人が多いので困るなー。 日本は帰化審査が甘い。
844
中国🇨🇳による日本の土地買収が加速する中、北海道、京都、東京、和歌山に続き、静岡県もかなり多くの土地が買収されています。 そんな最中、日本国家旅遊局と静岡県は、まだまだ中国人観光客を誘致したいのか、5月31日に中国国民に向けて新しい観光誘致PVを発信しております。
845
イソジン。
846
9月12日 外務省と中国大使館が後援する日中国交正常化50周年認定事業で挨拶する日本の政治家。(有楽町朝日ホール)
847
人民日報やら人民中国やら日中商報やら中国系の新聞,雑誌で日本の土地販売の広告が増え続けるのは公明党のせい。
848
日本の国立研究開発法人科学技術振興機構は、いまだに中国からの理系留学生誘致に熱心という謎な感覚をお持ちです。 中国人留学生が日本で科学技術を習得し母国に帰り中国共産党が活用するという「長年の悪スパイラル」から脱却してほしいものです。 2021.10.22 中国国際教育展にて留学生誘致活動。
849
大阪観光局 中国最大級「SNS」で情報発信  中国人観光客の受け入れ拡大へ包括連携協定を締結。 >中国人観光客受け入れ拡大って何を考えてるんでしょうね、絶句。 news.yahoo.co.jp/articles/317d2…
850
会議なう。 ビジネス帰化や通名が多く出生地から大学から共産党活動から調べるの面倒なんです。 もう最初の名前から変えないでほしいです。