福山市【公式】(@cityfukuyama)さんの人気ツイート(古い順)

26
【南手城町二丁目 硫酸流出事故について】 2019年9月12日(木)8時33分、#南手城町 二丁目25番付近にて #硫酸 が側溝に流出した模様です。南手城町二丁目25番から福山パークレーン付近までの側溝は #危険 ですので、近づかないようにしてください。 #福山市 #事故 #気をつけて #お知らせ #環境
27
【福山市が「ザ!鉄腕!DASH!!」に登場】 毎週日曜日19:00~19:58に放送の #日本テレビ 系列「ザ!鉄腕!DASH!!」で,12/8に #福山市 が紹介されます。ぜひご覧ください♪ #鉄腕DASH
28
#迷い犬 の情報】2019年12月16・17日に福山市東川口・蔵王・神辺町で #迷い犬 を保護しました。該当する場合は、すぐに動物愛護センターまでご連絡ください - #福山市 ホームページ city.fukuyama.hiroshima.jp/soshiki/dobuts…
29
【日本の名刀の魅力に触れるチャンス!】 人気ゲーム「#刀剣乱舞-ONLINE-」にも登場する江雪左文字はじめ、名誉市民である故小松安弘さんから寄贈を受けた刀剣の魅力を紹介するギャラリートークを2/15(土)14:00~ふくやま美術館で開催します。 #福山市 #国宝 #江雪左文字 city.fukuyama.hiroshima.jp/site/fukuyama-…
30
#迷い犬 の情報】2020年2月12日に福山市水呑・神辺町で #迷い犬 を保護しました。該当する場合は、すぐに動物愛護センターまでご連絡ください - #福山市 ホームページ city.fukuyama.hiroshima.jp/soshiki/dobuts…
31
#迷い犬 の情報】2020年3月12日に福山市南手城町で #チワワ を保護しました。該当する場合は、すぐに動物愛護センターまでご連絡ください - #福山市 ホームページ city.fukuyama.hiroshima.jp/soshiki/dobuts…
32
【日本の名刀の魅力に触れるチャンス!】 人気ゲーム「刀剣乱舞-ONLINE-」にも登場する江雪左文字はじめ、名誉市民である故小松安弘さんから寄贈を受けた刀剣の魅力を紹介するギャラリートークを3/14(土)14:00~ふくやま美術館で開催。#福山市 #国宝 #江雪左文字 #刀剣乱舞 city.fukuyama.hiroshima.jp/site/fukuyama-…
33
【東京への移動自粛について(市長からのメッセージ)】 #新型コロナウイルス 感染症の感染予防及び拡大防止のため,当面の間,不要不急の東京への旅行等はできるだけ控えてください。3/20(金)以降に東京へ行かれた方は帰福後14日間体温測定等健康チェックをしてください。詳しくはcity.fukuyama.hiroshima.jp/soshiki/jouhou…
34
#福山城築城400年 × #信長の野望 コラボ第二弾は!?】 声優の #福山潤 さんがモデルとなった #水野勝成 の新デザインポスターが登場。次のURLをクリックすると福山さんの声を聞くことができます。fukuyama400.jp/katsunari/soun… 詳しくはfukuyama400.jp/news/2020031288          #福山市 #福山城
35
#迷い犬 の情報】2020年3月27日に福山市沼隈町で #迷い犬 を保護しました。該当する場合は、すぐに動物愛護センターまでご連絡ください - #福山市 ホームページ city.fukuyama.hiroshima.jp/soshiki/dobuts…
36
【福山市内での新型コロナウイルス感染症の患者の発生について(1例目)】 4月2日(木),本市在住の新型コロナウイルス感染症の患者が1例確認されました。 本市での患者発生は初めてです。 詳しくは画像で確認してください。
37
#新型コロナウイルス感染症 の患者(1例目)の発生について(第2報)】 4/2に報告した新型コロナウイルス感染症患者(1例目)の行動歴及び濃厚接触者等の状況は、添付している画像を確認してください。 #福山市
38
【福山市内での新型コロナウイルス感染症の患者の発生について(2例目)】 本日4月3日(金),広島県保健環境センターの検査により,本市在住の新型コロナウイルス感染症の患者が1例確認されました。 市内での患者の発生は,2例目です。 詳しくは画像で確認してください。
39
【福山市内での新型コロナウイルス感染症の患者の発生について(3例目)】 4月4日(土),本市で3例目となる新型コロナウイルス感染症の患者が確認されました。 詳しくは画像で確認してください。
40
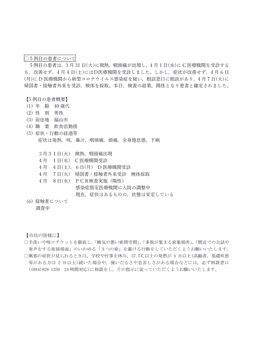
【福山市内での新型コロナウイルス感染症の患者の発生について(4,5例目)】 4月8日(水),本市で4,5例目となる新型コロナウイルス感染症の患者が確認されました。 詳しくは画像を確認してください。
41
【福山市内での新型コロナウイルス感染症の患者の発生について(6・7・8例目)】 4月10日(金),本市で6・7・8例目となる新型コロナウイルス感染症の患者が確認されました。 詳しくは画像を確認してください。
42
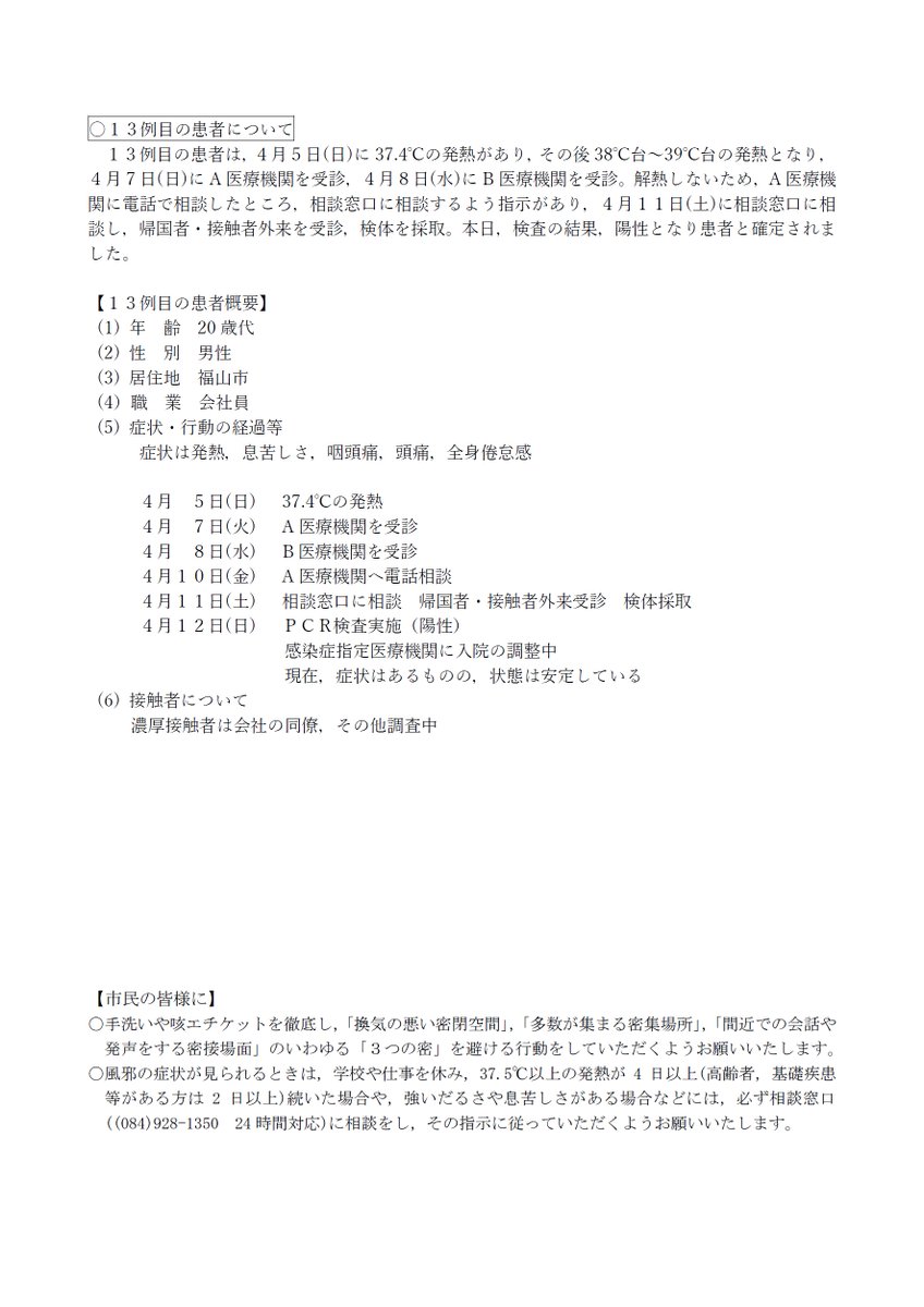
【福山市内での新型コロナウイルス感染症の患者(11・12・13例目)の発生について】 4月12日(日),本市で11・12・13例目となる新型コロナウイルス感染症の患者が3例確認されました。 詳しくは画像を確認してください。
43
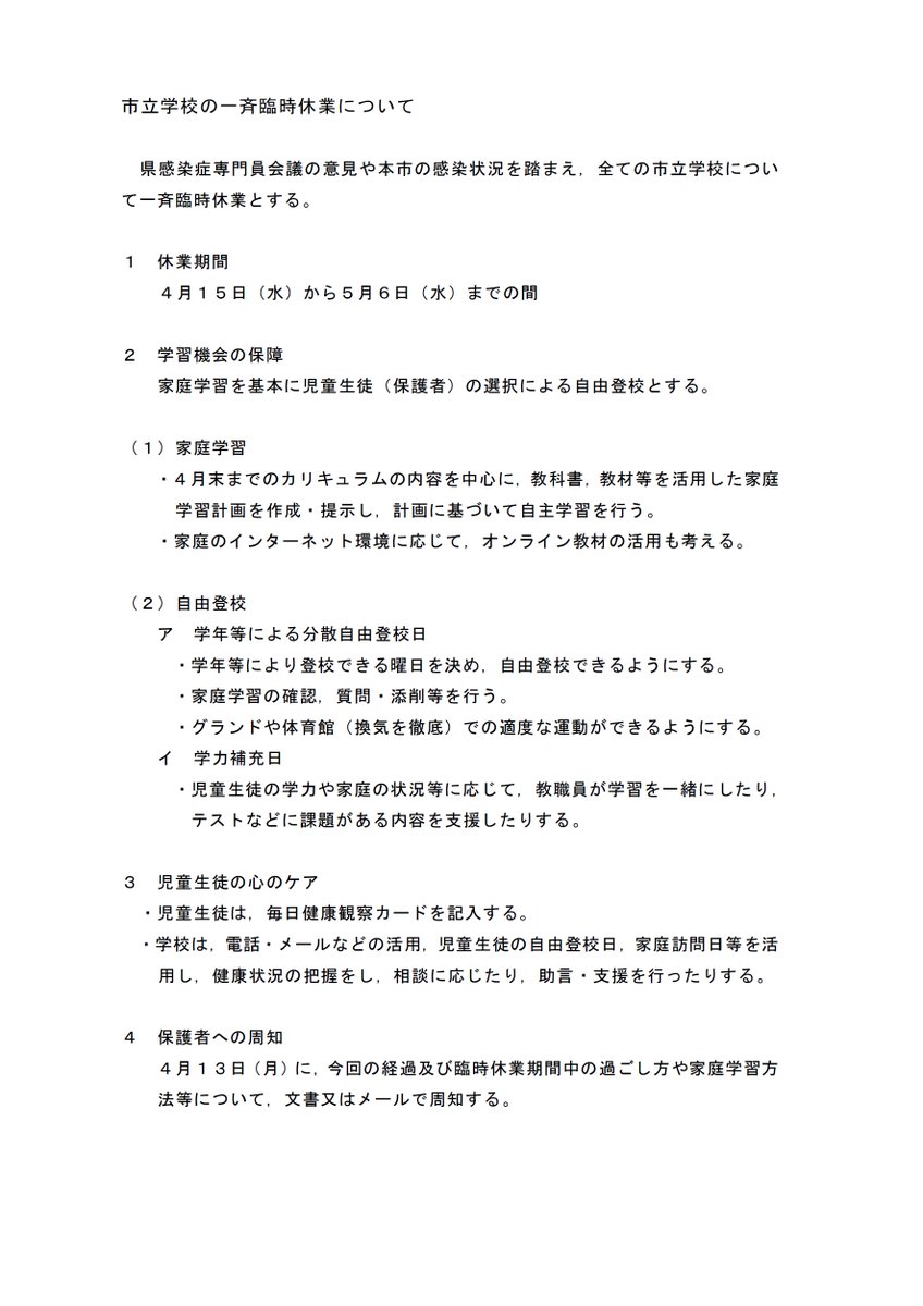
【市立学校の一斉臨時休業について】 〇県感染症専門員会議の意見や本市の感染状況を踏まえ4月15日(水)から5月6日(水)まで市立学校を一斉臨時休業 〇家庭学習を基本に自由登校日を設定して学習機会の保障に努めます。13・14日で準備 〇電話等で適宜健康状況を把握 ※詳細は画像に掲載
44
【新型コロナウイルス感染症患者(23例目)の発生について】 5月17日(日),5件のPCR検査を行い,23例目となる患者が 1例確認されました。なお、4件は陰性です。 この患者は、5月4日に退院した11例目の患者で、再検査の結果、陽性と判明しました。退院後は出勤せず現在まで自宅で療養していました。
45
【ふるさと福山学生応援パックの申請受付開始】 #福山市出身 で広島県外在住の学生を対象に,市内の特産品や衛生用品,食料品等を詰め合わせた「#ふるさと福山学生応援パック」の申請受付を開始しました。#福山 #学生 #応援 #福山市 #新型コロナウイルス感染症 city.fukuyama.hiroshima.jp/soshiki/keizai…
46
#福山城VR 公開】 #福山城築城400年記念事業 としてVRを公開。築城当時の福山城をCGで散策できます。声優の #福山潤 さんナレーションの動画公開や、CGと連携した福山城今昔ウオーキングマップの配布も行います。詳しくはHPへ #福山市 #VR #CG #ウォーキングマップ #動画 fukuyama400.jp/special/
47
【広報「ふくやま」7月号発行】 今月の広報の特集は「福山城 令和の大普請」です。表紙は歴史シミュレーションゲーム「信長の野望」とコラボした画像です。広報は市HPや電子版広報、アプリからでも見ることができます。city.fukuyama.hiroshima.jp/site/koho/ #福山市 #広報 #信長の野望 #福山城築城400年 #福山城
48
【ふくやま美術館の新型コロナウイルス感染症対策に伴う臨時休館】 7/2に新型コロナウイルスの感染が確認された鳥取県の男性が,6/27(土)16時頃,ふくやま美術館に来館したことが本日判明しました。 濃厚接触者はいませんが、念のため休館し対策を講じます。 詳しくは次の画像を確認してください。
49
【新型コロナウイルス感染症の患者(25例目)の発生について】 7月14日(火)、7件のPCR検査を行い、25例目となる患者が1例確認されました。なお、陰性が6件です。 詳しくは画像を確認してください。
50
【新型コロナウイルス感染症の患者(26例目)の発生及び25例目(第2報)について】 7月15日(水)、17件のPCR検査を行い、26例目となる患者が1例確認されました。なお、陰性が16件です。 また、7月14日(火)報告の患者(25例目)の追加情報があります。 詳しくは画像を確認してください。