防衛省統合幕僚監部(@jointstaffpa)さんの人気ツイート(リツイート順)

1626
#月間緊急発進実施状況】 2020年11月の #緊急発進 実施状況についてお知らせします。2020年11月の緊急発進回数は52回でした。#防衛省 ・自衛隊としては、引き続き #対領空侵犯措置 に万全を期していきます。 #スクランブル
1627
中国海軍艦艇の動向について(ルーヤンⅡ級ミサイル駆逐艦) mod.go.jp/js/
1628
#静岡県 からのニーズに基づき、陸上自衛隊 #第1師団 は、5月14日及び15日、県職員等に対し、新型 #コロナウイルス 感染防止のための助言を実施しました。引き続き、感染防止活動の輪を着実に広げていきたいと思います。 #防衛省 #自衛隊 #災害
1629
11月11日(金)、砕氷艦「 #しらせ 」は第64次南極地域観測協力のため、東京国際クルーズターミナルを出港し、昭和基地沖へ向かいました。安全な航海と各種観測協力の任務に全力を尽くしてまいります。
1630
1631
7月、海賊対処行動水上部隊「おおなみ」は海賊事案を確認していません。水上部隊は3隻の商船を護衛するとともに、ゾーンディフェンスで10隻の商船を確認しました。引き続き海上交通の安全確保のため万全を期してまいります。 #海賊対処 #護衛艦おおなみ
1632
本日(2日)5時50分以降、台風16号通過後の被害状況確認のため、陸上・海上自衛隊の航空機により千葉県及び茨城県沿岸部、伊豆諸島等の情報収集を行いました。被害は確認されていません。添付は、千葉県東庄町上空から陸自UH-1ヘリコプターにより撮影された利根川河口部の動画映像からの静止画です。
1633
1月8日~1月11日、部隊が活動した海域において特 段の異常を確認していません。中東地域における日本関係 船舶の安全確保のため、引き続き、情報収集活動に万全を 期してまいります(写真は直近の自衛隊の活動)。 #中東 #情報収集 #むらさめ #安定した海上交通のために
1634
5月21日~5月24日、部隊が活動した海域において特段の異常を確認していません。中東地域における日本関係船舶の安全確保のため、引き続き、情報収集活動に万全を期してまいります(写真は直近の自衛隊の活動)。 #中東 #情報収集 #あきづき #安定した海上交通のために
1635
#岐阜県 知事から新型コロナウイルス市中感染拡大防止に係る#災害派遣 要請を受けた陸上自衛隊 #第10師団は、本日(11日)、県職員等8名に対し、感染防護等に関する教育支援を実施しました。引き続き、感染防止活動の輪を広げていきたいと思います。
1636
現在実施中の沖縄県内の入院待機ステーションにおける医療支援活動においては、医療支援にあたる看護官等のほか、看護官等の輸送などの後方支援を行う隊員も活動しています。輸送に使用する車両内は、飛沫飛散防止のためにビニールシートによる養生を行っています。
1637
写真は、船舶から降ろした物資を港に集積している様子です。今回降ろした物資のうち飲用水については、トンガ政府の検疫終了後、CH-47ヘリコプター2機によりトンガ政府からの要望に基づき離島へ輸送する予定です。トンガの一日も早い復興と持続的な発展のため引き続き全力で取り組んで参ります
1638
中国海軍艦艇の動向について(ルーヤンⅢ級ミサイル駆逐艦)mod.go.jp/js/pdf/2022/p2…
1639
中国機の動向について(BZK-005) mod.go.jp/js/
1640
愛媛県沖の来島海峡での行方不明者捜索に係る災害派遣活動については、海上保安本部による潜水捜索が終了し、海保のみで対応可能となりました。本日(1日)0800、第六管区海上保安本部長(広島)から海上自衛隊呉地方総監(呉)に対して災害派遣撤収要請があり、自衛隊は活動を終了しました。
1641
中国海軍艦艇の動向について(ルーヤンⅢ級ミサイル駆逐艦ほか1隻) mod.go.jp/js/pdf/2023/p2…
1642
本日(18日)11時20分、#佐賀県 知事から #陸上自衛隊 #西部方面混成団 長(久留米)に対し、佐賀県武雄市・大町町における人命救助に係る #災害派遣 について撤収要請があり、 #自衛隊 は災害派遣活動を終了しました。引き続き、災害を含むあらゆる事態に万全を期して参ります。
1643
ロシア軍機の動向について(IL-20) mod.go.jp/js/pdf/2023/p2…
1644
動画は、空自隊員が、緊急支援物資である引用水を#トンガ 王国 #国際緊急援助活動 航空隊C-130輸送機に積載する様子です。#自衛隊 は、引き続き、 #トンガの一日も早い復興と持続的な発展 のため、#豪州 等と緊密に連携して全力で取り組んで参ります。#OpTongaAssist
1645
新型コロナウイルス市中感染拡大防止に係る #福島県 知事からの要請を受けた #陸自第6師団 は、4月22日から24日の間、福島市内で県職員に対し、感染防止に関する教育支援を行いました。引き続き、皆様と力を合わせて感染防止の輪を広げることができれば幸いです。
1646
本日(11月9日)17時40分頃、#茨城県を震源とする最大震度5強の地震 が発生しました。#自衛隊 は、関係自治体に連絡要員を派遣するとともに、被害情報収集を実施しております。自治体等と連携しつつ、国民の安心安全のため万全を期して参ります。(写真は資料画像です。)
1647
【おしらせ】青森県の土砂崩れに係る災害派遣について
1648
北海道網走市沖の観光船事故に係る災害派遣 mod.go.jp/.../pres.../pr…
1649
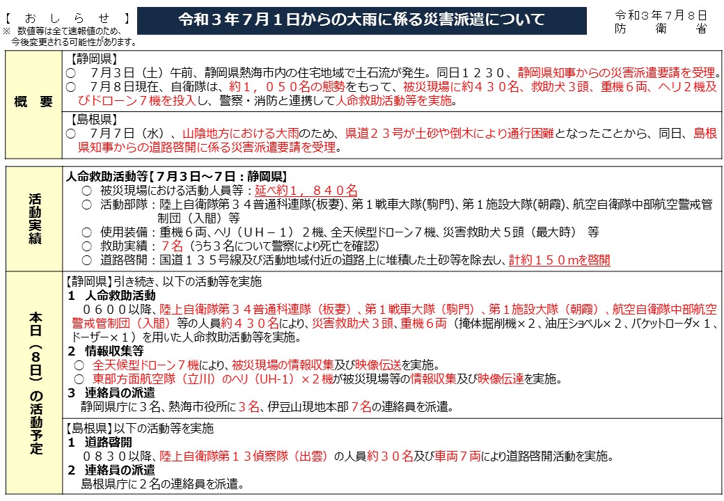
【おしらせ】令和3年7月1日からの大雨に係る災害派遣について 令和3年7月8日
1650
【HP更新情報】 台風第10号に伴う住民避難支援に係る災害派遣 #台風10号 #災害派遣 mod.go.jp/js/index.htm mod.go.jp/js/Press/press…