1126
自衛隊は引き続き、令和3年7月1日からの大雨に係る災害派遣活動を実施しています。添付の写真は、陸上自衛隊第1施設大隊(朝霞)の隊員が、被災者の皆様及び捜索救助活動にあたる関係機関のため、重機を使用して道路啓開をしている様子です。 #熱海市 #災害派遣 #陸上自衛隊 #第1施設大隊
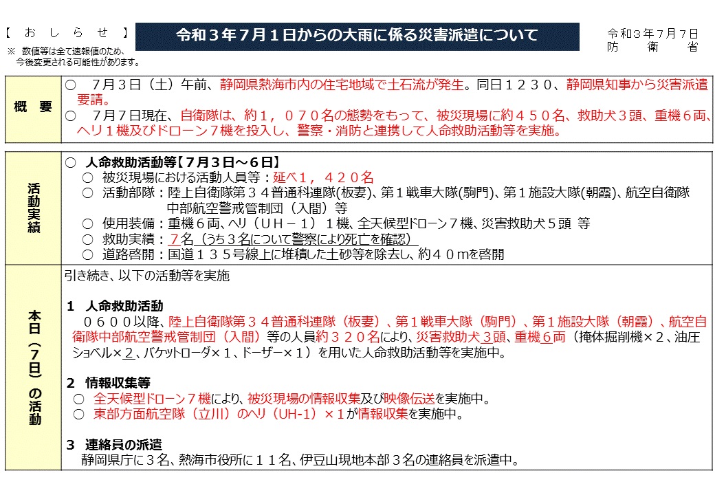
1127
【おしらせ】静岡県熱海市における土砂災害に係る災害派遣について 令和3年7月7日
1128
自衛隊は引き続き、令和3年7月1日からの大雨に係る災害派遣活動を実施しています。添付の写真は、陸上自衛隊第34普通科連隊(板妻)の隊員が、瓦礫をかき分け捜索救助活動を実施している様子です。 #熱海市 #災害派遣 #捜索救助 #陸上自衛隊 #第34普通科連隊
1129
山崎統幕長は7日(水)、米太平洋海兵隊司令官ラダー中将の、就任以降初となる訪日に際し、会談を実施しました。両者は、「#自由で開かれたインド太平洋」の実現に向け、#強固な日米同盟 の下、取り組むとともに、基本的価値観を共有する国々との協力を、より一層推進していくことで一致しました。
1130
#自衛隊 は引き続き、令和3年7月1日からの大雨に係る災害派遣活動を実施しています。左側の写真は、#陸上自衛隊東部方面航空隊 (立川)所属のヘリ(UH-1)が、隊員の誘導によりホバリングする様子です。右側の写真は、捜索活動にあたるため、立川駐屯地を離陸し熱海市に向かう様子です。
1131
本日(7日)、日本海側の記録的な大雨に関し、#陸上自衛隊 #第13偵察隊長#出雲)は、島根県知事から住民避難のための #道路啓開 に係る #災害派遣 要請を受け、受理しました。自衛隊は、自治体等と連携しつつ、災害派遣活動に万全を期して参ります。
1132
【おしらせ】令和3年7月1日からの大雨に係る災害派遣について 令和3年7月8日
1133
昨日、東シナ海において、領空侵犯のおそれがあったため、空自南西航空方面隊の戦闘機が緊急発進し、対応しました。防衛省・自衛隊は、引き続き、我が国の領域と国民の皆様の平和な暮らしを守るため、24時間365日、対応に万全を期していきます。※写真はイメージ
1134
自衛隊は、引き続き、令和3年7月1日からの大雨に係る災害派遣において捜索救助活動を実施しています。添付の写真は、航空自衛隊の隊員と災害救助犬が連携し、行方不明者の捜索救助活動を実施している様子です。 #自衛隊 #航空自衛隊 #災害派遣 #災害救助犬 #捜索救助
1135
また、添付の写真は、捜索救助活動後、隊員に体を洗ってもらった災害救助犬が、隊員と一緒に休んでいる様子です。
1136
また、添付の写真は、航空自衛隊の隊員がドローンを操作し、被災現場の情報収集及び映像伝送を実施している様子です。
1137
自衛隊は引き続き、令和3年7月1日からの大雨に係る災害派遣において捜索救助活動を実施しています。添付の写真は、航空自衛隊の隊員が被災現場の情報収集及び映像伝送のため、ドローンを飛ばす準備をしている様子です。 #自衛隊 #災害派遣 #ドローン
1138
自衛隊は引き続き、令和3年7月1日からの大雨に係る災害派遣活動を実施しています。添付の写真は、陸上自衛隊第1戦車大隊(駒門)の隊員が、熱海市役所において、関係機関と捜索救助活動のための調整を実施している様子です。 #熱海市 #災害派遣 #捜索救助 #陸上自衛隊 #1戦車大隊
1139
自衛隊は引き続き、令和3年7月1日からの大雨に係る災害派遣活動を実施しています。添付の写真は、陸上自衛隊第1戦車大隊(駒門)の隊員が、泥をかき分け捜索救助活動を実施している様子です。 #熱海市 #災害派遣 #捜索救助 #陸上自衛隊 #第1戦車大隊
1140
また、添付の写真は、第1戦車大隊の隊員が重機を操作し、瓦礫等の除去をしている様子です。
1141
【おしらせ】令和3年7月1日からの大雨に係る災害派遣について 令和3年7月8日(成果)
1142
昨日、東シナ海において、領空侵犯のおそれがあったため、空自南西航空方面隊の戦闘機が緊急発進し、対応しました。防衛省・自衛隊は、引き続き、我が国の領域と国民の皆様の平和な暮らしを守るため、24時間365日、対応に万全を期していきます。※写真はイメージ
1143
#月間緊急発進実施状況】 2021年6月の #緊急発進 実施状況についてお知らせします。2021年6月の緊急発進回数は58回でした。 #防衛省・自衛隊としては、引き続き #対領空侵犯措置 に万全を期していきます。 #スクランブル
1144
【おしらせ】令和3年7月1日からの大雨に係る災害派遣について 令和3年7月9日
1145
7月6日~7月8日、部隊が活動した海域において特段の異常を確認していません。中東地域における日本関係船舶の安全確保のため、引き続き、情報収集活動に万全を期してまいります(写真は直近の自衛隊の活動)。 #中東 #情報収集 #あきづき #安定した海上交通のために
1146
自衛隊は、引き続き、令和3年7月1日からの大雨に係る災害派遣において捜索救助活動を実施しています。添付の動画は、航空自衛隊の災害救助犬が行方不明者の捜索救助活動を実施している様子です。 #自衛隊 #航空自衛隊 #災害派遣 #災害救助犬 #捜索救助
1147
添付の写真は、災害救助犬が、厳しい暑さの中、捜索救助活動前に次の活動に備え、体調を整えながら、隊員(ハンドラー)とともに待機している様子です。
1148
自衛隊は引き続き、令和3年7月1日からの大雨に係る災害派遣において捜索救助活動を実施しています。添付の写真は、陸上自衛隊の隊員が被災現場の情報収集のため、ドローンを飛ばす様子です。 #自衛隊 #陸上自衛隊 #災害派遣 #ドローン
1149
また、添付の写真は、陸上自衛隊の隊員(右側)がドローンを操作している様子と陸上自衛隊の隊員(左側)がそのドローンからの映像を確認している様子です。
1150
自衛隊は引き続き、令和3年7月1日からの大雨に係る災害派遣活動を実施しています。添付の写真は、陸上自衛隊第1施設大隊(朝霞)の隊員が、現地において瓦礫撤去作業のための調整を実施している様子です。 #熱海市 #災害派遣 #捜索救助 #陸上自衛隊 #第1施設大隊