黄ニラうめーんよ!!黄ニラのみそ汁やこー最高でぇ!最近売っとる所増えとるけー見かけたらぜひ食べて欲しいんよ! twitter.com/Okayama_JR/sta…
南区の阿津で開催された第2回カモメ朝市に参加致しました。前回はお邪魔できなかったのですが、前回からさらに訪れる方が増えパワーアップしていたそうです。空き地を活用した地域を盛り上げようという地元の皆様のパワーを感じる朝市でした✨町内会のお姉様方手作りのぜんざいうまうま。
>「準難民」法案の成立急務 送還条項削除に否定的 古川法相(時事通信) approach.yahoo.co.jp/r/QUyHCH?src=h… もう一度言いますが「準難民」ではありません。「補完的保護対象者」という制度です。難民の定義を広げ緩めようという一部の意図を感じますが、古川大臣はきちんと分けて話していらっしゃいます。
学校、アルバイト先で搾取される“偽装留学生” 外国人に見捨てられる日本の現実③ wedge.ismedia.jp/articles/-/184… 記事を書かれている出井さんは留学生や受入学校等の問題にいつも切り込んでくれています。アメリカやカナダは留学生の就労不可です。学びという仮面の労働力、なんて事は無くさねばなりません
president.jp/articles/amp/2… この記事もぜひ。私も実態や課題から目を逸らす事なく向き合ってまいります。
私も11年前の民主党政権時代、自民党の同じ北区公募に応募して公認を頂き、当選して今に至ります。北区良い所ですよ!我こそはという方、ぜひ! twitter.com/tokyojimin/sta…
私も参加させて頂きました。常日頃大型トラックのドライバーである妹から課題を聞き、対応していけるように様々模索しております。日本の物流を守るため、しっかり取り組んで参ります。 twitter.com/seinenkyoku/st…
赤松健先生@KenAkamatsu が事務所にいらして下さいました!赤松先生が描いて下さった似顔絵とパチリ✨ネギまと画風違いすぎて驚きましたすごい( ゚д゚ ) 私が前職で声優のブッキングとかしてた事もあり出演料の課題などお話。あ、あと三谷議員@mitani_h の好きなプリキュアバラしときました😉
靖国神社春季例大祭。今朝は、みんなで靖国神社を参拝する国会議員の会で参拝致しました。
過日行われた、第26回参議院議員通常選挙、公約作成委員会・部会長会議の第1回目にて高市政調会長のご挨拶。私もこの度副政調会長として公約作成委員になりました。しかと取り組んでまいります。
過日、日豪議員連盟総会にジャン・アダムズ駐日オーストラリア大使がお越しになりご挨拶下さいました。安全保障政策での連携は不可欠ですし、対中国政策ではオーストラリアに学ばねばならぬ所が沢山あります。
過日、自民党を代表して「関税暫定措置法の一部を改正する法律案及び外国為替及び外国貿易法の一部を改正する法律案」の質疑に立ちました。質疑の内容は参議院のサイトでご覧頂けます→ webtv.sangiin.go.jp/webtv/detail.p… 代表質問は党を代表してになるので独自色はあまり出せませんでしたが💦
明日は矢掛町議会議員選挙の投票日です。まだ期日前投票がお済みでない矢掛町民の皆様、宜しくお願い致します!
若い層がいないというご指摘、趣旨は分かります。しかし、矢掛町議会議員の歳費は月額25万円、手取りで約20万円。有権者から求められる議員活動や選挙をするにはお金がかかります。普通の暮らし以上にお金がかかる政治活動を副業や年金のない若者がこの歳費でやり続けられるか…という点は大きいかと。
九州から東北 あすにかけ大雨恐れ approach.yahoo.co.jp/r/SwgTLr?src=h… 警戒をお願いします。
衆議院選挙の時も問題提起されている議員多数いらっしゃいましたが、この選挙前のマスコミの調査票個別に出さされる(しかも手書きとか)問題いい加減にしてほしいですね…共通項目フォームみたいなので一括アップロードしてそれを各社ダウンロードして欲しいです。写真も各社撮影じゃなく共有してよ…
竹島の不法占拠を続け、あらゆる日本ディスりの海外発信を繰り返し、その他列挙しきれないほどの暴挙のかぎりを尽くす韓国の行いや態度の改善なくして、日本が歩み寄る事がいかに有りえないことか、愚かなことか、全国会議員が認識して頂きたい。 twitter.com/sankei_news/st…
本日の政策審議会勉強会にて、全国郵便局長会、全国簡易郵便局連合会、日本郵政退職者連盟からヒアリング。民間企業が撤退してしまう地域でユニバーサルサービスの担い手として力を尽くして下さっていますが、簡易郵便局は後継者がいない問題や機械化の遅れなど課題の多い現実を聞かせて頂きました。
1日1パックは必ず食べるほどミニトマト大好き小野田。スーパーの地元野菜コーナーに岡山県下のミニトマトラインナップ豊富でにっこり(^^)地元瀬戸内市の邑久&牛窓、矢掛町のトマト。食べ比べも楽しいですね!皆様も地元野菜を見かけたら積極的に地産地消をば(`・ω・´)🍅✨
「小野田紀美を励ます会」開催決定致しました。応援弁士として高市早苗政調会長が岡山にいらして下さいます!会場コロナ対応のため、事前登録制で、定員達成次第締め切らせて頂きます。応援に来て頂けます方は、Googleフォームからご登録お願い致します!docs.google.com/forms/d/e/1FAI…
いくつか補足を Q:入場料とかかかる? →無料です! Q:ドレスコードとかある? →ないです!デニムでもお仕事着でも。 Q:落ち込んでるの? →「励ます会」というのは国政報告会とかのタイトルの表現あるあるの一つなんですが言われてみれば変ですね。ともあれ元気です!
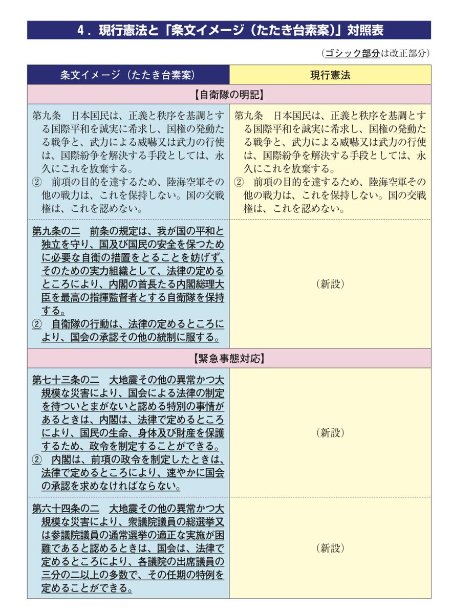
憲法改正案について、平成24年の野党時代の憲法改正草案を元に過大解釈してネガキャンされている例を最近多数見ますが、今自民党が出している党内手続きを通過した案は4項目のみの変更です。古い物も過去の公式文書なのでサイトから削除等していませんが、今の内容が全てです。constitution.jimin.jp/document/discu…
明日、岡山のアニメイト付近で13時~街頭だそうです!私は県北にいて応援に伺えませんが、表現の自由を守るために活躍されている赤松先生の演説ぜひ聞きにいらして下さい! twitter.com/KenAkamatsu/st…
上齋原女相撲展に行って参りました!地域の皆様が大切にされている鏡野町上齋原の奉納女相撲。コロナで今年も中止ですが、展示会開催中です!ぜひお越し下さい!sanyonews.jp/sp/town/event/…
過日、新見の若手林業従事者のお仕事現場にお邪魔させて頂きました。山で働くお父ちゃんのカッコイイ姿、応援にきてくれた娘さんもしかと目に焼き付けていることでしょう(*´ω`*)