イナバ(@inaba_desu)さんの人気ツイート(リツイート順)

1
2022年のイグノーベル経済学賞を受賞した 「なぜ最も才能のある人ではなく、最も幸運な人が成功することが多いのかを数学的に説明したことについて」 という研究が話題になっていて面白かったので、土日を使って気合いで読みました。 日本語訳で要約してみます。 1/n
2
これを知った時、衝撃を受けたんやけど stories.freepik.com というサイトを使うだけで、 「資料や企画書に、ちょっとかわいいイラストを入れたい!」 という悩みが全部解決されます!! 日本ではあまりメジャーじゃないけど、海外いた時、皆つかってた。
3
日本ではあまりメジャーじゃないけど、海外では爆流行りしてるフリー素材サイト、 stories.freepik.com 。 ブラウザ上で色も変えれるし、必要な要素だけ取り出せるのが最高なんです...。
4
日本ではあまりメジャーじゃないけど、海外では爆流行りしてるフリー素材サイト、 stories.freepik.com 。 ブラウザ上で色も変えれるし、必要な要素だけ取り出せるのが最高なんです...。
5
元アマゾン社員が「Amazonが新規事業開発で使っているアイデア出しフォーマット」を公開していました。 プレスリリース形式に情報をまとめるとのことです。 出典:forbes「アマゾンのすごい『逆算資料』。新サービス説明資料は『プレスリリース形式』で」
6
このopenpeepsっていう海外のフリー素材サイト、カッコよすぎません!?!? イラスト、めちゃめちゃカスタマイズできるんですけど。
7
成功の確率を高める最善の戦略は、行動量、アイデア量、人生で関わる人数を増やすこと。 ここから、新しい試みをする際に一定の予算を準備している環境において「優秀そうに見えるアイデア」に全予算を割り振るのではなく、「全アイデア」に予算を均等に分配する方が好ましいという事がわかる。 6/n
8
この openpeeps.com っていう海外のフリー素材サイト、めちゃカッコよくないですか!?!?
9
「そんなの、あるんかよ!!!」 と、驚愕した、パワポデザインのコツ。 「これだけやっときゃ、綺麗に見える」というのをデザイナーの知人が教えてくれて、目から鱗が落ちまくりでした。
10
結論、 ・最も成功した人は最も才能に恵まれた人ではない ・一方で、人生で幸運な出来事に(高頻度で)見舞われた人は最終的に大きな富を築いた ・同時に、不運な出来事に(高頻度で)遭遇した人は最終的な資産ランキングにおいて底辺に留まった。 2/n
11
とんでもない海外サービスを見つけたんだけど、 この blush.design/collections/hu… っていうサイト、自分のイメージに合わせて素材をカスタマイズできる...!
12
広告代理店で働く友人(数々の広告賞を受賞)が教えてくれたんだけど… 企画を考える全人類は、Pinterestで「Concept board」と調べてみて欲しい。 国内外の広告賞で結果を出したアイデアシートが無料で見放題...。ヤバい!!
13
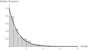
・従来、成功が「才能」などによって決定されている社会通説に触れた上で、「それでは運はどれほどの影響を与えるのか?」という問題を提起。 ・その違和感の根源は、「才能」はガウス分布(画像左)するのに対して、富(論文内では成功と同義)はパレート(画像右)の法則に分布するから。 3/n
14
広告代理店で働く友人(数々の広告賞を受賞)が教えてくれたんだけど… 企画を考える全人類は、Pinterestで「Concept board」と調べてみて欲しい。 国内外の広告賞で結果を出したアイデアシートが無料で見放題...。ヤバい!!
15
・SEOの教科書 という、3.5時間の動画(400ページの資料)を公開しました リプライ欄のURLから誰でも見れます。
16
実際に運と成功の相関性を証明した過去の論文から興味深い例を引用。 ・苗字のイニシャルが早い人ほど一流大学の終身雇用資格を得る確率が高い ・世界中の人の所得のばらつきの約半分は、居住国とその国の所得分布によってのみ説明される 等。 4/n
17
広告代理店で働く友人(数々の広告賞を受賞)が教えてくれたんですけど、 企画を考える全人類は、Pinterestで「Concept board」と調べてみて欲しいです! 国内外の広告賞で結果を出したアイデアシートが無料で見放題で、ヤバヤバ!
18
各企業の「新規事業における撤退基準」がおもしろかったです!
19
SKE48が「価格自由」の公演をしてて、面白かった。 実験結果 ↓ 「運営会社によれば、この日の来場客は203人で、売上額は140万153円。一人当たりの平均額は6897円となり、通常4000円の約1.7倍に。支払額の最高は1万円、最低は10円だったという。」
20
コピーライターの友人に教えてもらって、「魔法かよッッッッッ!」と思った、こころを動かす言葉の技術。
21
・ChatGPTとスプレッドシートを連携させて、リサーチ業務を自動化する方法 という動画(23分)をつくりました。 リプライ欄のURLから見れます。
22 キャンペーン
「SEOの教科書」 という、3.5時間の動画(415ページの資料)を作りました。 RTやフォローしなくても見れます! (ただ、RT頂けた方には資料をお送りします!) 公開URLはこちら↓
23
Googleが公式に提供している「マーケットファインダー」というツール、めちゃすごい。 サービス情報を入力するだけで ・需要の高さ ・マーケティング難易度 ・事業展開するべき国 などをスコア算出してくれます。そして、無料。
24
「Bardの方がChatGPTより便利」 というのが、個人的な所感。 というのも、 ・無料機能の充実 が特にその理由なのですが、今日は、 「Bardは無料で使える便利な10個の機能」 をご紹介していきます!
25
運と成功の相関性という経験則を調査(本論文では数式を基にシミレーションする形を採用) 1,000のサンプルが対象。ランダムな確率で幸運な出来事と不運な出来事を発生させる。 その結果、上述のような結論に至る。 一方で、一個人が「運の発生頻度」をコントロールすることはできないため、 5/n