タマゴさん(@86723nasogamat)さんの人気ツイート(古い順)

26
(老害)「今の若いもんは電子工作と言ったらArduinoだからなんでもマイコンの処理に頼りきりで回路のことはなにもわかってないのでダメだ💢俺の若い頃なんかは三相インバータとかはトランジスタから組んだぞ💢」
27
💪手動三相インバータ制御💪
28
がっこうにオタクコンデンサもっていくのたいへんだった😅
29
自作PC組んでみたくなったので設計してる()
30
幼女じゃなくてもわかりやすくしたので興味もってくれ
31
近年、USBを接続する際の火花による火災が増えているようです。注意しましょう!!!
32
ついに、ワイヤレス給電による誘導モータの独立駆動に成功しました! PMSMにも応用可能です。この技術により、電車には架線が必要なくなり、また電気自動車は充電する必要がなくなります。
33
電子工作、やめたほうがいい
34
部活、新入生誰もこねえ
35
令和18年頃の電車に使われる最新モータ()
36
草😇
37
だからその回路やめろって💢
38
コイル(インダクタ) ・自作が簡単 ・寿命が長い ・みんな知ってる ・わかりやすい ・壊れにくい ・かっこいい ・ロマンがある コンデンサ(キャパシタ) ・自作が難しい ・爆発する ・寿命が短い ・知名度が低い ・爆発すると臭い ・ブサイク ・臭い ・バカ ・アホ
39
これほんと草
40
自作ATX電源でPC起動しました
41
PCパーツ自作難易度一覧(集積回路・半導体類は既存とし主に回路基板製作など) ・RAM:★ (自作キットが売ってたりする) ・電源:★★ (幼女でも作れる) ・SSD:★★★★ ・グラボ:★★★★★ ・マザボ:★★★★★★★★★★★★★★ ・HDD:★★★★★★★★★★★★★★★★★★★★★★★
42
デーモンコア臨界擬似体験
43
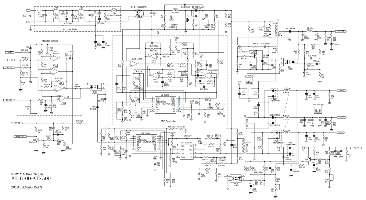
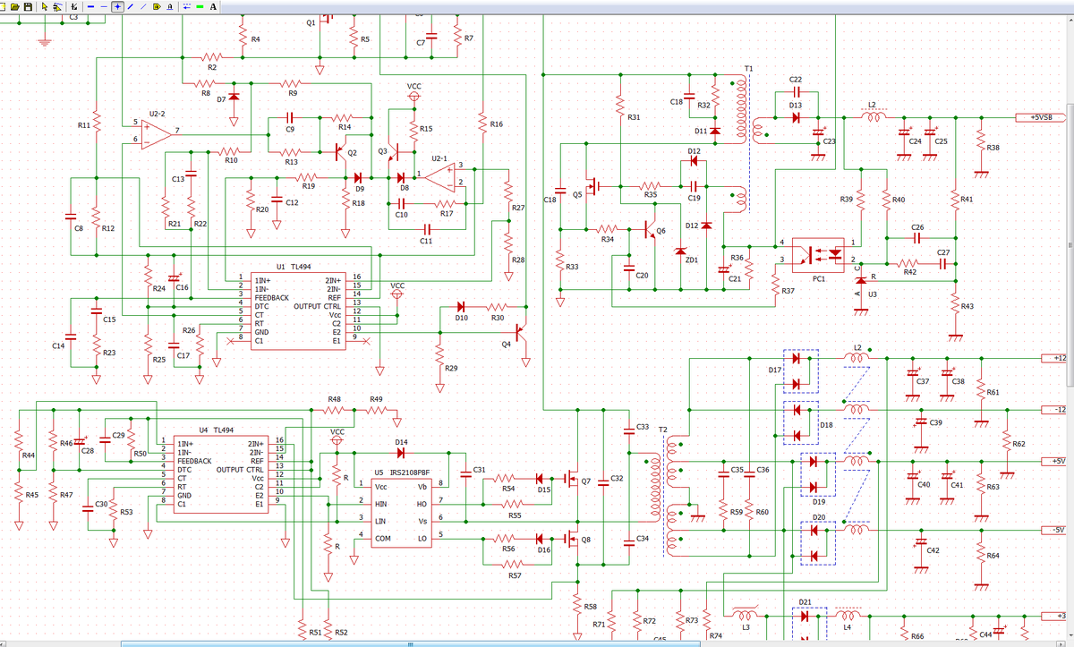
ATX電源の回路図完全版()です。
44
45
←理想の電子工作 実際の電子工作→
46
【速報】謎の校内での無線LANモバイルルーターやテザリング使用禁止令により、校内共用WiFiと同じSSIDの偽アクセスポイントが続出中
47
電流流しすぎオタクがよくいうセリフ 第3位 「電流は流れれば流れるほど良い」 第2位 「素子が壊れて電流が無限に流れるのは喜ばしいことである」 第1位 「電流の流れを阻害するヒューズやブレーカーは敵なので葬り去らなければならない」
48
回路、完全に理解した
49
200W級交通安全💪
50
投入180Wくらいでこの威力