暇空茜(@himasoraakane)さんの人気ツイート(古い順)

426
これで年間5500万税金がもらえるらしい twitter.com/z4mibyc8fyl06m…
427
ん? 第一四半期 弁護士14件 第二四半期 弁護士45件 第三四半期 弁護士30件 通期    弁護士549件 第四四半期だけで460件!?!?第四四半期だけ弁護士がつきっきりにならないスーパーガールが殺到したわけ!?
428
このツリーが共産党と強いつながりがあるcolabo代表の仁藤夢乃さんの提出した書類全てです 何か違和感見つけたらDMなりで教えてください twitter.com/z4mibyc8fyl06m…
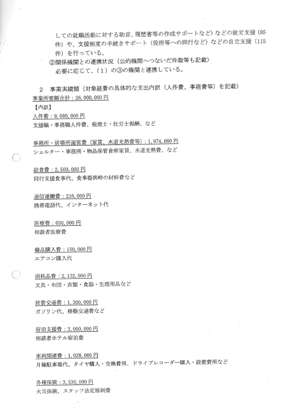
429
えーとまとめると 車両費 ホテル代過大申告 通信費計算ガバガバ申告 医療費二重キックバック申告 か。 これを理由に全領収書チェックと必要に応じて返金させろで監査請求だすのがまるいんかな?月曜相談してくるわ
430
これ共産党と強いつながりがあるcolabo代表の仁藤夢乃さんのホテル支援費の一覧なんだけど、なんていうか"上手"だね
431
むしろ公文書開示で出てきた第一弾でこんなにネタがあってガッツポーズしてるくらいなのに、なんでそっちはパヨさんは触れてくれないの?ここつついて「こう間違ってるぞ」とか言ってくれよ
432
パヨさん俺の公文書のほうのネタには一切触ってこないの笑う
433
はい2600万円の税金を百合子からもらえるペラ1
434
みんなわろてるけどさ、これ「公文書開示請求」で出てきた「百合子が承認した」「公文書」で「この書類を根拠に4600万円の税金」動こうとしてんねんぞ twitter.com/Z4mibyc8FYL06m…
435
タイヤ毎年買ってて草
436
通信費がなぜ24万+36万で216000えんになったのかわかったのだ! 令和2年の216000のこぴぺなのだ! これで通るのすごいのだー
437
この時は給食費が月三万の12ヶ月で36万で草 令和三年は計算式なしの250万、8倍に増えて説明なしワロタ twitter.com/z4mibyc8fyl06m…
438
令和2年 共産党と強いつながりがあるcolabo代表の仁藤夢乃さん「給食費月3万円で36万円です」 都庁「ヨシ!」 令和3年 共産党と強いつながりがあるcolabo代表の仁藤夢乃さん「給食費250万です」 都庁「ヨシ!」
439
令和1,2,3,4の車両費 おい!!!ラッピング補修費用今年の予算で150万税金で申請してるやんけオイコラ!!!!!!!おい!!! 共産党と強いつながりがあるcolabo代表の仁藤夢乃さん、ちょっとここ説明して?
440
こら!共産党と強いつながりがあるcolabo代表の仁藤夢乃さん、バスの傷補修費用今年の4月に税金で150万も申請しておまえ!おまえ!お前なーーー!お前!
441
流石に腹立ってきた ラッピング補修費用150万を4月に税金で申請してるくせに、傷つけられました!俺のせい!先週はなかった傷!って共産党と強いつながりがあるcolabo代表の仁藤夢乃さんは言ったんでしょ? これ虚偽告訴やろ。ふざけんなよ嘘つき野郎が
442
まじでふざけんなよ これ狂言で俺に罪かぶせようとしたんじゃん、傷しらなかったも嘘じゃん、そもそも補修で張り替える予定のやつじゃん はあああああああああああああ!!!嘘つき野郎が!!!
443
「冬タイヤは予算でみとめられるみたい!」 「ほな毎年かったことにしよ!」 これ以外説明つくか?なんで年に33回しか出動しないバスの、冬でいうと10回も出動しないバスの冬タイヤが毎年ダメになるんだよ twitter.com/highm/status/1…
444
えーと ・相談数がなぜか四半期にいたのが減る謎(相談者数嘘申請疑惑) ・車両費関連 毎年冬タイヤの謎 ・バス傷令和4年4月に150万申請クソッタレ あとなんかあったっけ、おおすぎて スキャナで作業してるから俺のひろい忘れ疑惑あったらこれのリプにぶらさげといて
445
「2019年から担当してますが一度も伝票、帳簿、領収書を確認したことはありません、ペラ1の確認で十分だと思ってます」 都庁担当の回答です 録音きく? twitter.com/haidori18/stat…
446
【悲報】あの計算ガタガタ事業計画書、部長の精査の結果、適正と認められていた
447
あ、そうだ 共産党と強いつながりがあるColabo代表仁藤夢乃さんが誤って作品燃やさないって言ったらやめるっていったの今日この時点で撤回します 嘘ついて罪きせようと攻撃されたのがハッキリしたのできっちり最後までやります
448
謝罪します。Colaboバス傷仁藤夢乃さんの真相が判明しました|暇な空白/Kiyoteru Mizuhara @Z4mibyc8FYL06mB #note note.com/hima_kuuhaku/n…
449
撮った相手は友達?写真とってて手伝ってくれなかったの?酷い友達しかいないんだね twitter.com/s_maco_/status…
450
謝罪します。Colaboバス傷仁藤夢乃さんの真相が判明しました youtu.be/WoFmahpM4jc @YouTubeより 緊急謝罪動画です!!仁藤夢乃さんのバス傷の真相が判明しました!拡散おねがいします!