なぜ日本人はこんなにも「インドでIT産業がさかんなのはカーストに関係ないから」説が好きなのか。教師だって、警察官だって、役人だってカースト関係ないじゃん。ITは高カーストが大多数だという事実を伝え続けるのに疲れてきたよ😞
素晴らしい祝辞👏 文化人類学を含めた人文社会科学が、これからの世界にどんなに大切かよく分かる。文系潰したい系おじさん達にこそ読んでほしい。 令和5年度東京大学学部入学式 祝辞(グローバルファンド 保健システム及びパンデミック対策部長 馬渕 俊介 様) | 東京大学 u-tokyo.ac.jp/ja/about/presi…
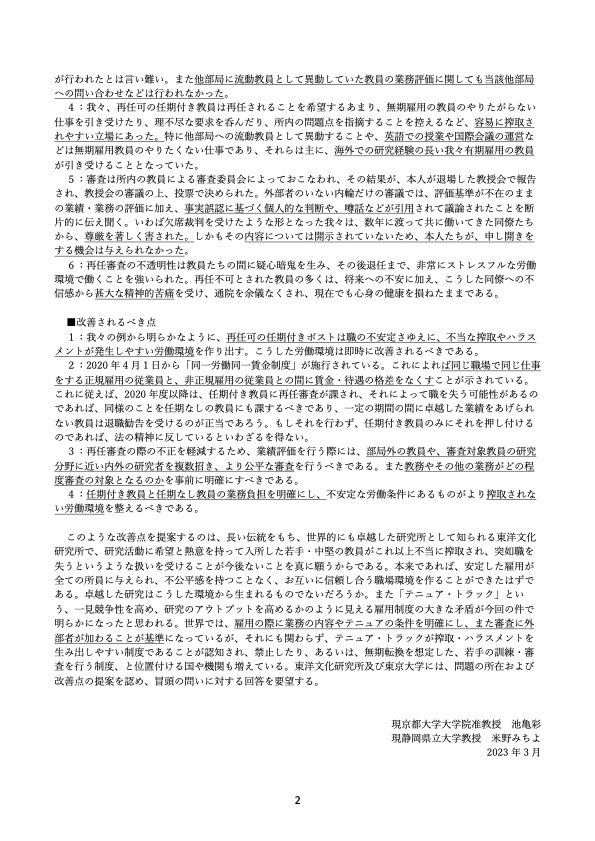
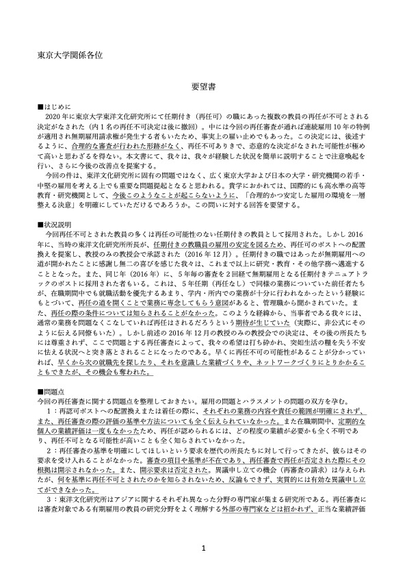
テニュアトラックの大学教員の待遇が改善されることを願って、以下のような内容の文書を東京大学に送りました。 @UTokyo_News @UTNP
関西在住のインド映画ファンの方、お待たせしました。 巷で話題の某タミル映画をこんなデカい会場(京大百周年記念ホール)で無料上映いたします。 12月初めの予定でございます。 もう一度言います。 無料上映です。 これを皮切りに関西でも盛り上がりましょう!
おそらく英国首相になるリシ・スナック。国会議員の中で一番金持ちなだけでなく、妻はインドIT企業Infosysの創業者の娘で、彼女の持つ同社の株式だけで英国女王の資産以上と言われるくらいのお金持ち。トップ1%による支配でございます。 opendemocracy.net/en/rishi-sunak…
パキスタンの洪水で農作物の収穫の半分がダメになったという恐ろしいニュースをBBCでやっていた😨
国葬?税金でやるの?統一教会に払って貰えば?
英国で続いてる鉄道スト。1割程度しか運行していないので実質鉄道は動いていないに等しい状態。でも一般の人へのインタビューを観るかぎり、皆困っているんだけど、スト自体には理解を示してる。さすが。
一方で人文社会系の研究者になろうとする若者も激減しているので、そのうち公募を出しても応募者が来ないという事が頻発に起きるかもしれない。 非常勤を雇い止めしたり任期付で若手を酷使している場合ではなく、高待遇で大事にしないと。
大学進学率60%で入学者数45万人。 現行キャパの約7割。 つまり18年間で3割減らすということか😰 ちなみに減る分を留学生で埋めるという幻想をワシはとっくに捨てたぞ。
進学率がそんなに上がるとは到底思えないので、18年後に大学はかなり縮小せざるを得ない。18年って結構すぐだよね。
2021年の出生数が75万人という事に衝撃を受けてますが、これは18年後に大学を受けるの人の母集団でもある(ざっくりね)。 で2021年の大学の学部生が263万人、4で割って1学年65.5万人(ざっくり)。 大学のキャパが18年間変わらないとすると、大学進学率87%で現状維持。 現在の進学率は54.4%(過去最高)。
コロナ禍で利益でたとか言わない方がいいんじゃないかな? 帰国後の隔離でアパに閉じ込められたから、儲けが何処から出たのか、想像できちゃうよ。 アパホテル元谷芙美子社長が語る「コロナ禍で10億円黒字達成」の経営手法(NEWSポストセブン) approach.yahoo.co.jp/r/QUyHCH?src=h…
英国に住むウクライナ人の友人がFBに書いたこと。彼女は祖国にいる家族や友人の事を思って夜も眠れなかったんだけど、一方で死亡したロシア軍兵士の数を数えて喜んでいる自分がいた。それに気づいた瞬間、彼女はショックで床に倒れ込んでしまった。 戦争は人の心の悪を引き出す。 戦争反対✊
さっきBBC World Serviceのポッドキャストを聴いていたら、ロシア人と結婚してロシア在住のウクライナ人女性にインタビューしてた。彼女は若いロシア人はほとんどが戦争に反対だけど高齢者はテレビで垂れ流されているウクライナがロシアに侵攻するという嘘を完全に信じているらしい。大阪状態か😔
カルナータカ州で、ヒジャーブをつけた女子学生がヒンドゥー至上主義者に攻撃された事件後、彼女達が安全に大学に通えるように他の学生達が手繋いで防御している😭 twitter.com/naanugauri/sta…
これじゃあ、日本がミャンマーの軍事政権を支持していると思われても仕方ないよ😡 防衛省がミャンマー軍幹部らの教育訓練受け入れ 人権団体から批判:朝日新聞デジタル asahi.com/articles/ASQ26… #
「みなし陽性」なんてさすがに却下されるだろうと思ったら、マジでやり始めたんだ。次はなんだろう。祈祷?
京都弁上級編として、これなんかどうでしょ。出典:入江敦彦『イケズの構図』 問:次のうちコーヒーを飲んでもいいのはどれ? A:コーヒー飲まはりますか? B:そない急かんでもコーヒーなと一杯あがっておいきやす C:喉渇きましたなあ。コーヒーでもどないです? D:コーヒーでよろしか?
サカイは私もお世話になりました。働いている人はみんな丁寧で優秀。でも彼らの固定給がこんなに低いなんてすごくショック。こんなことしてると社会全体がダメになるよ👎 news.yahoo.co.jp/articles/e3bca…
れいわ3議席というニュース、まだ信じられない。これ自体快挙だけど、全国にれいわを支持した人達がいるという事実に震える。
研究室のドアに貼ってみた。
山本太郎の後で演説するのはキツいやろな、観衆みんないなくなるんじゃない?と思ってたら、中たつやさんの話はすごく力があった。お兄様が過労とパワハラで自死されたのが原点なんだね。真っ直ぐな人です。京都2区には前原さん大好きの人が多いと思うけど、中さんもいいですよ。
初ナマ山本太郎。やっぱりパワフルで分かりやすい👏 で最後は泣かされる💦 #国会に緊張感を #維新は自民党の二軍
渡辺てる子さん❤️が万冊に遂に登場だよ! twitter.com/monthlymansats…