令和納豆(@reiwanatto)さんの人気ツイート(新しい順)

1
【更新:7月11日より活動休止のお知らせ】 reiwanatto.jp/710-2/
2
6月末まで、ご来店いただいたお客様にはドリンクを1杯プレゼントさせていただきます。 皆さまのご来店、心よりお待ちしております。 twitter.com/ReiwaMiyashita…
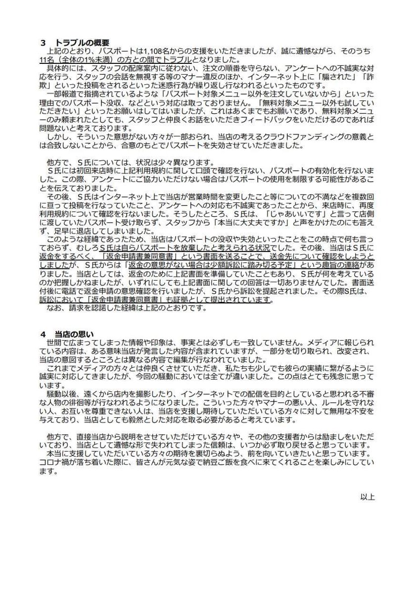
3
【賞味期限の表示についてのご説明】
4
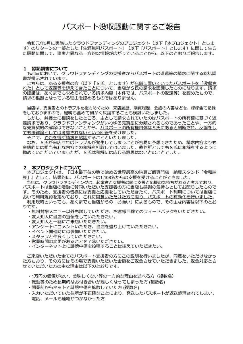
【パスポート没収騒動に関するご報告】
5
本日も納豆ばくだんおにぎり、テイクアウトで販売中です。 忙しい朝、健康を意識したい昼、外出を控えたい夜、のお供に。 3,000リツイートで100円、5,000リツイートで50円、10,000リツイートで10円にさせていただきます!! #コロナに負けるな
6
【コロナウィルス対策 寄付金】 令和納豆は、いいねの数×1円をコロナウィルス対策に寄付させていただきます。後日、証明書を投稿します。 #コロナに負けるな
7
納豆ばくだんおにぎりは通常のおにぎり約3個分。 3,000リツイートで100円、5,000リツイートで50円、10,000リツイートで10円にしちゃいます。 #コロナに負けるな
8
納豆ばくだんおにぎり、6日(月)から販売! 精米仕立てのお米に、手作り納豆がぎっしり詰まった、300gのビックサイズ! 海苔も巻きます。 本当は150円ですが、 3,000リツイートで100円、5,000リツイートで50円、10,000リツイートで10円にしちゃいます。 特製味噌汁もどうぞ。 #コロナに負けるな
9 キャンペーン
/ 💘フォロワー5000人達成企画! \ ななんと、納豆5年分(1,825パック)が1名に当たる😍! 日付が変わる23:59:59までの抽選企画! フォロワー1名に納豆5年分をお届け🚚! <応募方法> フォローとリツイート <締切> 4月3日23:59:59 <発表と今後の流れ> 詳細はDMによる連絡 ご応募お待ちしてます☀️
10 キャンペーン
/ ㊗️フォロワー3000人達成企画! \ なんと、納豆3年分(1,095パック)が1名に当たる⚡️! 日付が変わる23:59:59までの抽選企画! フォロワー1名様に納豆3年分をお届け👏! <応募方法> フォローとリツイート <締切> 4月2日23:59:59 <発表と今後の流れ> 詳細はDMによる連絡 ご応募お待ちしてます‼️
11 キャンペーン
/ 本日限定企画✨!! \ 🌟納豆1年分(365パック)が1名に当たる🌟 今から日付が変わる23:59:59まで、1日限りの抽選企画がスタートです! フォロワー1名様に納豆1年分をお届けします💫 <応募方法> フォローとリツイート <応募締切> 4月1日23:59:59迄 <発表> DM ご応募お待ちしています!!
12
【納豆菌ポテトチップスをプレゼント】 イベント中止のため在庫となった300名様分の納豆菌ポテトチップス(1袋30g270円)を本日3月25日より、当店で納豆ごはんセット(660円~)を召し上がったお客様に、1袋ずつプレゼントさせていただきます。 この機会にぜひ、ご来店くださいませ。 水戸市梅香1-2-5