(追記) 中国版で確認した結果、 衣装単体の場合、欠片でも購入可能です。 ・パック→エコーのみ購入可 ・衣装単体→4888欠片or1388エコー
【S17・真髄1】追加報酬 真髄抽選回数が以下の回数に達すると、それぞれ以下キャラクターの真髄テーマアイコンを追加で獲得可能。 ・80回→ポストマン『王子』 ・130回→芸者『雨乞いの娘』 ・180回→彫刻師『夜魔』 ※名称は公式発表に準じます
【遡及シリーズ衣装イラスト】 リッパーSSR衣装『良い子』
【7月5日テストサーバー情報】 ○ランク戦ルール調整 6段以上も4人で組めるように。ハンター側は6段位上の4パに2BANが可能に。 ※6段以上→3人では組めない ※他の段位に対しては変わらず1人BAN。 ○キャラクター調整 破輪、踊り子、昆虫学者、泥棒、マジシャン、玩具職人、カウボーイ
(補足) ○ランク戦ルールについて ハンター側が2BAN可能なのは6段以上が4人で組んでいる場合です。 その他状況下では1BANになります。
【キャラの日】 セルヴェ、お誕生日おめでとう!
【お知らせ】 いつもご覧頂き誠にありがとうございます。今回メンバーのライフステージの変化により、新たに和訳メンバーを募集させて頂きたいと考えています。 条件 ・良識のある方 ・日中(特に平日)に時間がある ・第五人格が好き ・中国語を和訳できる ・鍵垢、サブ垢× ※応募期間: 7/11 23:59〆
【S17ランク秘宝】 ・使徒-UR携帯品『許し』 ・マジシャン-SSR携帯品『からくり仕掛けの檻』 ・玩具職人-SSR携帯品『ピニャータ』 ※正式名称は公式発表に準じます
【掲示板】 3周年記念のインスピレーション獲得イベントがまだ完了していない探偵さんはどうぞリプ欄を活用して協力し合ってください。 ※より多くの人が完了できるように一度完了したリプは削除をお願いします。
【S17・推理の径】 ▶︎道化師-SSR衣装『木型背景板』 ▶︎アイコン『倦鳥』 ▶︎アイコン枠『森に帰す』
【S17・推理の径】 ▶︎ゲーム内展示動画 道化師-SSR衣装『木型背景板』
【S17・推理の径】 ▶︎道化師-SR携帯品『紙の花』 ※推理の径の1258マス目でゲット可能
【中国版第五人格 7/8更新情報】 ▶シーズンラストスパートイベント(〜7/15) ▶︎キャラの日(7/10:囚人の誕生日) ▶︎夏季IVL第五周目(日程は画像を参照) ▶︎次回更新予告 ・S18開始(日本はS17) ・新真髄開放(彫刻師、芸者、ポストマン ・新パック(庭師の衣装・携帯品)が期間限定販売開始
【S17ランク秘宝】 ▶︎ゲーム内展示動画 使徒-UR携帯品『許し』
【S17ランク秘宝】 ▶︎ゲーム内展示動画 ・マジシャン-SSR携帯品『からくり仕掛けの檻』 ・玩具職人-SSR携帯品『ピニャータ』
【夏休みカーニバル】 ○ランク戦失敗ガードカードなどの報酬あり ○イベントショップ更新(期間限定) ・野人衣装『魚スープの宴』 ・呪術師衣装『黒蓮』 ・心眼携帯品『お財布』 ・サバイバー携帯品『赤い魚』 ・野人エモート『なだめる』  ・写真家エモート『スープを飲む』 ※中国版:7/22~8/4
【キャラの日】 ルカ、お誕生日おめでとう!
【プロデューサー発表情報①】 ▶︎新サバイバー 心理学者 患者
【プロデューサー発表情報②】 ▶︎新ハンター 蝋人形師
【プロデューサー情報③】 ▶︎新マップ『罪の森』
【プロデューサー情報④】 ▶︎コラボ情報 ・グローバル版でコナンコラボが決定! ・ラインフレンズのオリジナルキャラクター『BROWN &FRIENDS』と特別イベント予定
【新衣装情報】 ▶︎リッパー『良い子』のデザイン過程
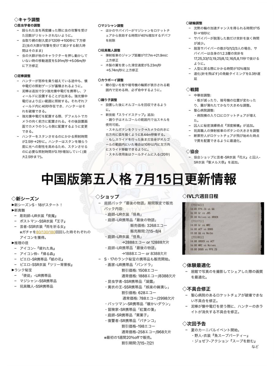
【中国版第五人格 7/15更新情報】 ▶s18スタート(日本はs17) ▶庭師UR衣装パック販売開始 ▶キャラ調整  ・昆虫学者、泥棒、マジシャン  ・玩具職人、カウボーイ  ・踊り子、破輪 ▶協会ショップ追加  ・囚人、芸者SR衣装 ※誤植があったため、出し直しです。