横浜市のIR誘致 事業者公募を1月中開始へ(1/14tvk) 「来週以降、遅くとも1月中には公募を始める見通し」 1/15担当者に確認したらまだ何とも言えないと濁していたが、既に書類はできているため事業者選定委員会は開かずいきなり公募開始とする模様 このコロナ禍にカジノ! news.yahoo.co.jp/articles/6385f…
横浜市、本当にカジノIRの事業者公募を開始した 市長入院中に このコロナ禍に 医療崩壊で市民の生命さえ守れないかもという時に ・6月提案書類受付 「夏頃」事業者決定 ・事業者と35年契約 ・10年期限のIR区域認定の申請をしない場合、横浜市が損害賠償 #カジノ #IR city.yokohama.lg.jp/city-info/seis…
横浜市ついに市職員の感染公表を停止 ・職員クラスター発生 ・市民サービス停止 ・その他 の場合のみ 市立病院については公表するが教員、保育士なども基本発表しない 職員感染数が多く業務圧迫というが カジノIR公募とか花博準備とかに人員を割いている 方向が何重にも間違っており抗議してます
神奈川県「感染者自ら発信を」疫学調査縮小で 〈感染者らが濃厚接触したと思われる周囲の人に自ら連絡してもらうよう促すほか従業員が感染した場合に事業者が取るべき対応も案内していく〉 県もひどいが、従業員(市職員)感染情報を出さないと決めた横浜市はさらにひどい kanaloco.jp/news/governmen…
和歌山県知事、神奈川県の調査縮小について指摘 「この決定はいけないと思います。十分できなくて苦しいというのと、やらないでもよろしいというのは全く違います。もちろん濃厚接触者は症状のあるなしに関わらずコロナの感染の有無を調べよという国の指導方針に反しています」pref.wakayama.lg.jp/chiji/message/…
市職員の感染情報を基本、非公表とした横浜市 非公表開始の最初の3日間(1/23,24,25)分について問い合わせた↓ 小学校4校 教職員4 特別支援学校 1 中、港南、金沢 計3 緑消防 1 資源循環 1 環境創造 1 交通 1 計12人感染 この程度の情報さえ公開しないと頑張るのは何故なのか? twitter.com/sakuraline/sta…
林市長宛に横浜市職員の感染公表を求める要請文を提出 今週から横浜市は職員感染の公表を停止 変更した事自体も非公表なため普通に見ると急増していた職員感染(12月以降約130件)が今週はゼロかのような状態 誤った情報発信となる市の措置は感染防止に逆行 早急に従来同様の公表を行うよう求めてます twitter.com/sakuraline/sta…
横浜市が【非】公表と決めた市職員の感染状況 1/23〜28の6日間で18名 うち教員が8名と多い 公務員の感染非公表な自治体、調べたけど見当たりません 早急に公表を! 市のHPでは方針変更の説明ないまま 職員感染が無くなったかのような発表が続いています↓ city.yokohama.lg.jp/city-info/koho… twitter.com/sakuraline/sta…
市民の財産(旧)市庁舎を  ̄ ̄ ̄ ̄ ̄ ̄ ̄ ̄ ̄ ̄ ̄ ̄ たったの 7,700万円 でたたき売り!  ̄ ̄ ̄ ̄ ̄ ̄ ̄ ̄ ̄ ̄ ̄ ̄ ̄ ̄ ̄ ̄ ̄ ̄ 関内駅前一等地に建つ旧庁舎の激安売却差し止めを求め 林市長を提訴しました。 第3回 口頭弁論  2/24(水)15:00〜 横浜地裁 ぜひ傍聴してください。
生活保護申請に来た市民に対し、横浜市の職員がウソの説明をして申請させないという問題が明らかに。 20代の女性が住むところのない状態で申請書まで書いて持参しているのに 施設に入らないと申請できないとか 9万円のみの所持金額が基準を超えていて却下される等々の虚偽説明をして追い返す対応。
今日、生活保護申請できなかったご本人と支援者の皆さんと共に、抗議と再発防止の要請を行いました。 部長や課長達は全面的に過ちを認めてご本人に謝罪しました。 なぜこうした「水際作戦」のような事が起きているのか 他にもあるのではないか 横浜市全体として検証し改めなければなりません。 twitter.com/sakuraline/sta…
これ、本当にひどかった。 横浜市の多選自粛条例に記載されている市長多選の弊害について質問したら 林市長 激おこ! 今3期目だからって… 条例で自粛を求められている4期目考えてるからって… そんなに怒らなくても💦 twitter.com/pretty_miki/st…
市民の財産(旧)市庁舎を  ̄ ̄ ̄ ̄ ̄ ̄ ̄ ̄ ̄ ̄ ̄ ̄ たったの 7,700万円 でたたき売り!  ̄ ̄ ̄ ̄ ̄ ̄ ̄ ̄ ̄ ̄ ̄ ̄ ̄ ̄ ̄ ̄ ̄ ̄ 関内駅前一等地に建つ旧庁舎の激安売却差し止めを求め 林市長を提訴しました。 第4回 口頭弁論  4/21(水)13:30〜 横浜地裁 ご注目ください。
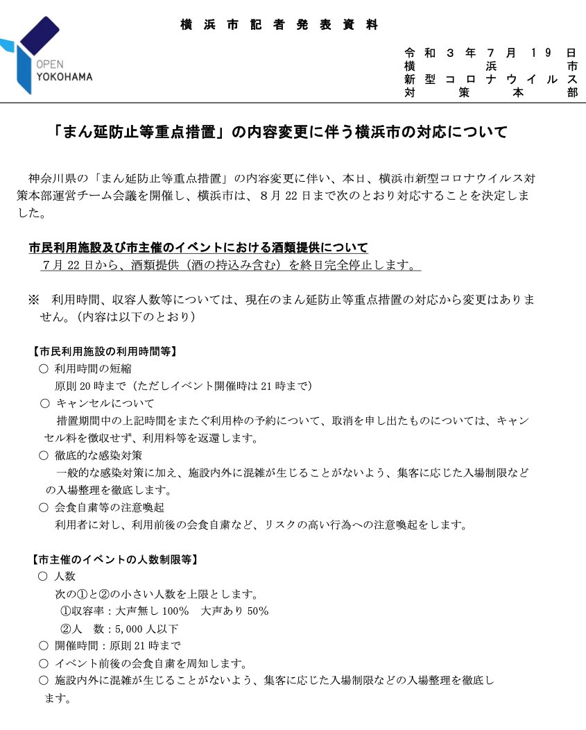
次の週末には山下公園やMM地区を広く使ってのトライアスロン国際大会が予定されている 無観客開催というが沿道で人だかりができるのを止められるのか。 まん延防止が延長になり、期間内になった時点で中止を申し入れたけど、広く広報してるので止められないと横浜市の担当者。 優先順位がくるってる。 twitter.com/sakuraline/sta…
新型コロナ横浜市 週末情報 5/21 金 149名 確認 5/22 土  97名 確認 796人が自宅でコロナ闘病中。 重症者が先週の2倍超に。 病床確保フェーズが今週1段階上げられフェーズ3に移行しました。 これはもう「一部医療の抑制」が横浜でも始まっているということです。 city.yokohama.lg.jp/city-info/koho…
横浜市 週末公表の検査数と感染率 ・感染率:7% ・検査数:1週間で14,000超。一日2,000件程度。少なすぎる。 広島県の直近5/17 一日で12,415人検査している。 人口は横浜市の3/4なのに。 ワクチン始まっても検査は重要。 特に福祉・教育・保育従事者に定期検査を。 city.yokohama.lg.jp/kurashi/kenko-… twitter.com/sakuraline/sta…
新型コロナ高齢者ワクチン 横浜市、集団接種の予約枠を縮小 国の「7月末完了」受け:東京新聞 《当初の計画では7/12以降の初回接種分を受け付ける予定だったが…撤回。10日までの枠を拡充して予約を受け付けることにしたが、予約枠が約9万2千人分から約3万人分に減る》 tokyo-np.co.jp/article/105840
横浜市新型コロナワクチン 5/24からの予約枠が大幅に減らされる。 それが国の7月終了の号令に従うため。 ワクチンは2回目を3週間後に打つことから、7月末終了には逆算して1回目を7/10に完了しなければならない。 そのための本末転倒。 twitter.com/sakuraline/sta…
ようやく。 横浜もパブリックビューイングと聖火リレーの公道走行中止。 でもまだ、子どもたちの五輪観戦=300校、5万人の計画は続行中。 今、教育委員会から各学校へ予定通り実施するか否か意向調査がされています。来週集約予定。 学校任せではなく、市として中止を決定するよう申し入れました。
横浜市立中学校クラスター 5人は同じ部活に所属 市は生徒、教師約100人に集団検査 (神奈新 2021.6.24朝刊) どのような部活なのか等の情報開示は感染予防のために必要。 他の学校でも経験を活かすべきなのに、ずっとされていない。 この繰り返しの横浜市。 kanaloco.jp/limited/node/5…
横浜市立中学で教職員クラスター10名 2021.6.25 ・集団検査前に5名確認するも濃厚接触者はゼロと認定 ・しかし全教職員検査の結果5名判明、計10名に ・全生徒の検査をするが機材不足により月曜以降実施 ・変異株調査をするかどうかは不明 全く事態に追いついていない現状。 city.yokohama.lg.jp/city-info/koho…
今夜から五輪事前キャンプチーム横浜入り。 総勢600人。宿泊は全員横浜市内。 五輪期間中も含め横浜国際プール、等々力陸上競技場、慶応日吉キャンパス、パシフィコのデッキも使用。 もしコロナ感染や傷病判明の場合には、一般の医療機関を利用。 バブル方式にはムリがある。 city.yokohama.lg.jp/city-info/koho…
【速報】横浜市長選 林市長「胸がいっぱい」15日に出馬表明へ 財界有志ら「IR誘致を」:東京新聞 林 4選出馬へ 12年やって横浜市政をだいぶ無茶苦茶にしてくれた コロナ対策・市民生活は後回し カジノ、オペラ劇場には執着 情報隠蔽、密室協議が常態化 もうゴメンだ tokyo-np.co.jp/article/116624
横浜市、今日で3日連続200名超の陽性患者が。 今年1月以来の高水準です。 しかし、林市長は新型コロナ対策本部会議をもう3ヶ月も開かず。 まん延防止延長にあたっては内容を全く公開しない「チーム会議」でお茶を濁し、紙1枚のコメント発表のみ。 コロナは選挙に利用するだけ。 市民を守る気ゼロ。
今日、横浜市の新規感染者540名 ようやく林市長がコロナ対策本部会議を開催=3ヶ月ぶり 緊急事態宣言発出を受けて横浜市として決めた事は… 1、市民利用施設の予約停止 2、市主催イベントの人数制限 以上キリッ 検査拡大とか生活支援とか緊急対策は? 林さんて公民館の館長さんですか?